
R$ 56,42
ISimilar Intercambiável
19
ofertasMelhores preços a partir de R$ 56,42 até R$ 76,85
Oferta patrocinada
economize
26.58%
R$ 56,42
Dúvidas quanto ao Preço ou Frete? Clique e vá direto ao site da Farmácia.
Oferta patrocinada
economize
25.84%
R$ 56,99
Dúvidas quanto ao Preço ou Frete? Clique e vá direto ao site da Farmácia.
Oferta patrocinada
economize
15.17%
R$ 65,19
Mais de 47 anos de tradição, loja RA1000 e Ebit Diamante!
economize
25.19%
R$ 57,49
economize
24.67%
R$ 57,89
economize
24.54%
R$ 57,99
economize
23.28%
R$ 58,96
economize
23.01%
R$ 59,17
Entregas para todo o Brasil. Clique e confira!
economize
21.94%
R$ 59,99
economize
20.03%
R$ 61,46
economize
20.00%
R$ 61,48
Frete Reduzido para o estado de São Paulo acesse e confira
economize
14.99%
R$ 65,33
Dúvidas quanto ao Preço ou Frete? Clique e vá direto ao site da Drogaria.
economize
14.13%
R$ 65,99
economize
9.99%
R$ 69,17
economize
9.99%
R$ 69,17
Enviamos para todo o Brasil. Clique e confira!
economize
9.89%
R$ 69,25
Preço Válido para compra em Boleto
economize
7.77%
R$ 70,88
R$ 76,85
R$ 76,85
Iumi está indicado para prevenir a gravidez.
Este medicamento pode proporcionar também benefícios adicionais: como a melhora dos sintomas associados à retenção de líquido como distensão abdominal (aumento do volume do abdome), inchaço ou ganho de peso. Além disso, é utilizado para o tratamento da acne vulgaris moderada (espinha) em mulheres que buscam adicionalmente proteção contraceptiva.
Iumi é um contraceptivo oral combinado, cuja cartela contém 24 comprimidos revestidos. Cada comprimido revestido contém uma combinação de dois hormônios femininos a drospirenona (progestógeno) e o etinilestradiol (estrogênio). Devido às pequenas concentrações desses hormônios, Iumi é considerado um contraceptivo oral combinado de baixa dose.
Os hormônios contidos em Iumi previnem a gravidez por meio de diversos mecanismos, sendo que os mais importantes são a inibição da ovulação e alterações no muco cervical (do colo uterino).
Os contraceptivos combinados reduzem a duração e a intensidade do sangramento, diminuindo o risco de anemia por deficiência de ferro. A cólica menstrual também pode se tornar menos intensa ou desaparecer completamente.
Além disso, há evidências de que alguns distúrbios graves ocorrem com menos frequência em usuárias de contraceptivos contendo 0,05 mg de etinilestradiol (pílulas de alta dose), tais como doença benigna da mama, cistos ovarianos, infecções pélvicas (doença inflamatória pélvica ou DIP), gravidez ectópica (quando o feto se fixa fora do útero) e câncer do endométrio (tecido de revestimento do útero) e dos ovários. Pode ser que estes resultados também se verifiquem para os contraceptivos orais de baixa dose, no entanto, até o momento somente foi confirmada a redução da ocorrência de casos de câncer do ovário e de endométrio.
Prevenção do ganho de peso e de outros sintomas, como distensão abdominal e inchaço, relacionados à retenção de líquido causada por hormônios presentes tanto em contraceptivos orais quanto em certos momentos do ciclo menstrual normal.
Estas propriedades fazem da drospirenona um hormônio similar à progesterona (hormônio feminino que o corpo produz). A drospirenona também possui atividade antiandrogênica, que auxilia na redução da acne (espinhas) e do excesso de oleosidade da pele e dos cabelos.
Não use contraceptivo oral combinado se você tem qualquer uma das condições descritas a seguir. Caso apresente qualquer uma destas condições, informe seu médico antes de iniciar o uso de Iumi.
Se qualquer um destes casos ocorrer pela primeira vez enquanto estiver tomando contraceptivo oral, descontinue o uso imediatamente e consulte seu médico. Neste período, outras medidas contraceptivas não hormonais devem ser empregadas.
Os contraceptivos orais, são utilizados para prevenir a gravidez. Quando utilizados corretamente e sem que nenhum comprimido seja esquecido, ou outro fator como vômito dentro de 3 a 4 horas após a ingestão de um comprimido ou diarreia intensa, bem como interações medicamentosas, a chance de ocorrer gravidez é de aproximadamente 1,0% (uma gestação a cada 100 mulheres por ano de uso).
A chance de ocorrer gravidez aumenta a cada comprimido esquecido por você durante um ciclo menstrual ou quando o contraceptivo oral é usado incorretamente. Siga corretamente o procedimento indicado, pois o não cumprimento pode ocasionar falhas na obtenção dos resultados.
A cartela de Iumi contém 24 comprimidos revestidos. Tome um comprimido por dia, aproximadamente na mesma hora, com água se necessário. Dentro do cartucho de Iumi há um calendário adesivo com sete tiras adesivas mostrando os dias da semana (como a figura abaixo).
Retire a tira adesiva que corresponde ao dia do seu início de uso e cole na parte superior da cartela indicada para a mesma, de modo que o dia da semana correspondente ao “Início” fique exatamente acima do primeiro comprimido superior à esquerda.
Calendário Adesivo: Retire a tira adesiva correspondente ao dia de início do seu tratamento e cole na cartela no local indicado:

Cada comprimido deve ser relacionado ao dia da semana em que ele deve ser tomado. Isso serve para lembrá-la se você realmente tomou o comprimido naquele dia. A ordem de tomada dos comprimidos está indicada pelas setas. Siga a direção das flechas, até que tenha tomado todos os 24 comprimidos.
Terminados os comprimidos da cartela, realize uma pausa de 4 dias. Nesse período, cerca de 2 a 3 dias após a ingestão do último comprimido de Iumi, deve ocorrer um sangramento semelhante ao menstrual (sangramento por privação hormonal). Inicie uma nova cartela no quinto dia, independentemente de ter cessado ou não o sangramento. Isto significa que, em cada mês, estará sempre iniciando uma nova cartela no mesmo dia da semana, e que ocorrerá o sangramento por privação mais ou menos nos mesmos dias da semana.
Inicie o uso de Iumi no primeiro dia da menstruação, isto é, no primeiro dia do sangramento. Siga, então, a ordem dos dias. A ação contraceptiva de Iumi inicia-se imediatamente. Não é necessário utilizar adicionalmente outro método contraceptivo.
Comece a tomar Iumi no dia seguinte ao término da cartela do outro contraceptivo que você estava usando. Isso significa que não haverá pausa entre as cartelas. Se o contraceptivo que estava tomando apresenta comprimidos inativos, ou seja, não tem princípio ativo, inicie a tomada de Iumi no dia seguinte à ingestão do último comprimido ativo do contraceptivo. Caso você não saiba diferenciar os comprimidos ativos dos inativos, pergunte ao seu médico.
O uso de Iumi também poderá ser iniciado mais tarde, no máximo até o dia seguinte após o intervalo de pausa do contraceptivo que estava sendo utilizado ou no dia seguinte após a tomada do último comprimido inativo do contraceptivo anterior. Se estiver mudando de anel vaginal ou adesivo transdérmico, deve começar preferencialmente no dia da retirada do último anel ou adesivo do ciclo ou, no máximo, no dia previsto para a próxima aplicação. Se seguir essas instruções, não será necessário utilizar adicionalmente outro método contraceptivo.
Nesse caso, você deve parar de usar a minipílula e começar a tomar Iumi no dia seguinte, no mesmo horário. Junto com Iumi, utilize um método contraceptivo de barreira (p.ex., preservativo) caso você tenha relação sexual nos 7 primeiros dias de uso de Iumi.
Inicie o uso de Iumi na data prevista para a próxima injeção ou no dia da extração (retirada) do implante ou do SIU. Adicionalmente, utilize um método contraceptivo de barreira (por exemplo, preservativo), caso tenha relação sexual nos 7 primeiros dias de uso de Iumi.
No pós-parto, seu médico poderá aconselhá-la a esperar por um ciclo menstrual normal antes de iniciar o uso de Iumi. Às vezes, você pode antecipar o uso de Iumi com o consentimento do médico. Se você estiver amamentando, fale primeiro com seu médico.
Consulte seu médico.
Iumi é indicado apenas para uso após a menarca (primeira menstruação).
Iumi não é indicado para uso após a menopausa.
Iumi é contraindicado em mulheres com doença hepática grave.
Iumi é contraindicado em mulheres com insuficiência renal grave ou aguda.
Se ocorrer vômitos ou diarreia intensa, as substâncias ativas do comprimido podem não ter sido absorvidas completamente. Se ocorrer vômito no período de 3 a 4 horas após a ingestão do comprimido, é como se tivesse esquecido de tomá-lo. Consulte seu médico em quadros de diarreia intensa.
Como ocorre com todos contraceptivos orais, pode surgir, durante os primeiros meses de uso, sangramento intermenstrual (gotejamento ou sangramento de escape), isto é, sangramento fora da época esperada. Neste caso, você pode usar absorventes higiênicos. Continue a tomar os comprimidos normalmente, pois, em geral, o sangramento intermenstrual cessa espontaneamente uma vez que seu corpo tenha se adaptado ao contraceptivo oral (geralmente, após 3 meses de tomada dos comprimidos). Caso o sangramento não cesse, continue mais intenso ou reinicie, consulte o seu médico.
Se você tiver tomado todos os comprimidos sempre no mesmo horário e não houve vômito, diarreia intensa ou uso concomitante de outros medicamentos é pouco provável que esteja grávida. Continue tomando Iumi normalmente. Caso não ocorra sangramento por dois meses seguidos, você pode estar grávida. Consulte imediatamente seu médico. Não inicie uma nova cartela de Iumi até que a suspeita de gravidez seja afastada pelo seu médico. Durante este período utilize medidas contraceptivas não- hormonais.
Você pode parar o uso de Iumi a qualquer momento. Porém, não pare de tomá-lo sem o conhecimento do seu médico. Se você não quer engravidar após parar de usar Iumi, consulte seu médico para que ele possa indicar outro método contraceptivo. Se desejar engravidar, recomenda-se que você espere por um ciclo menstrual natural. Converse com seu médico.
Siga a orientação do seu médico, respeitando sempre os horários, as doses e a duração do tratamento. Não interrompa o tratamento sem o conhecimento do seu médico. Este medicamento não deve ser partido, aberto ou mastigado.
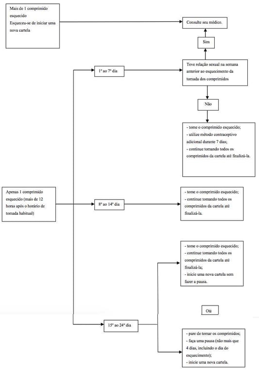
Se houver um atraso de menos de 12 horas do horário habitual, a proteção contraceptiva de Iumi é mantida. Tome o comprimido que você esqueceu assim que se lembrar e tome o próximo comprimido no horário habitual. Se houver um atraso de mais de 12 horas do horário habitual, a proteção contraceptiva de Iumi pode estar reduzida, especialmente se o esquecimento da tomada ocorrer no começo ou no final da cartela. Veja como proceder em cada caso específico.
Tome o comprimido que você esqueceu, assim que lembrar (inclui-se a possibilidade de tomar dois comprimidos de uma só vez) e continue a tomar os próximos comprimidos no horário habitual. Utilize método contraceptivo adicional (método de barreira – p.ex., preservativo) durante os próximos 7 dias. Se você teve relação sexual na semana anterior ao esquecimento da tomada do comprimido, há possibilidade de engravidar. Comunique o fato imediatamente ao seu médico.
Tome o comprimido que você esqueceu assim que lembrar (inclui-se a possibilidade de tomar dois comprimidos de uma só vez) e continue a tomar os próximos comprimidos no horário habitual. A proteção contraceptiva de Iumi está mantida. Não é necessário utilizar outro método contraceptivo adicional.
Se não ocorrer sangramento por privação hormonal (semelhante à menstruação) no intervalo de pausa de 4 dias, pode ser que esteja grávida. Consulte seu médico antes de iniciar uma nova cartela.

Em caso de dúvidas, procure orientação do farmacêutico ou de seu médico, ou cirurgião-dentista.
Nesta bula estão descritas várias situações em que o uso do contraceptivo oral deve ser descontinuado ou em que pode haver diminuição de sua eficácia. Nestas situações, deve-se evitar relação sexual ou, então, utilizar adicionalmente métodos contraceptivos não-hormonais como, por exemplo, preservativo ou outro método de barreira. Não use os métodos da tabelinha (do ritmo ou Ogino-Knaus) ou da temperatura.
Esses métodos podem falhar, pois os contraceptivos hormonais modificam as variações de temperatura e do muco cervical que ocorrem durante o ciclo menstrual normal. Iumi, como todos os demais contraceptivos orais não protege contra as infecções causadas pelo HIV (AIDS), nem contra qualquer outra doença sexualmente transmissível. É recomendável consultar o médico regularmente para que ele possa realizar os exames clínico geral e ginecológico de rotina e confirmar se o uso de Iumi pode ser continuado.
Antes de iniciar o uso, converse com o seu médico sobre os riscos e os benefícios de Iumi. O uso de contraceptivo combinado requer cuidadosa supervisão médica nas condições descritas abaixo.
Essas condições devem ser comunicadas ao médico antes do início do uso de Iumi: fumo, diabetes, excesso de peso, pressão alta, alteração na válvula cardíaca ou alteração do batimento cardíaco, inflamação das veias (flebite superficial), veias varicosas, se qualquer familiar direto já teve um coágulo [trombose nas pernas, pulmões (embolia pulmonar) ou em qualquer outra parte do corpo], ataque cardíaco ou derrame em familiar jovem, enxaqueca, epilepsia, aumento do nível sanguíneo de potássio (por exemplo, devido a problemas no rim) e adicionalmente, utilização de medicamentos diuréticos que podem aumentar o nível sanguíneo de potássio (pergunte ao seu médico).
Você ou algum familiar direto que tem, ou já apresentou níveis altos de colesterol ou triglicérides (um tipo de gordura) no sangue, se algum familiar direto tem ou já teve câncer de mama, doença do fígado ou da vesícula biliar, doença de Crohn ou colite ulcerativa (doença inflamatória crônica do intestino), lúpus eritematoso sistêmico (doença do sistema imunológico), síndrome hemolítico-urêmica (alteração da coagulação sanguínea que causa insuficiência renal), anemia falciforme, condição que tenha ocorrido pela primeira vez, ou piorado, durante a gravidez ou uso prévio de hormônios sexuais como, por exemplo, perda de audição, porfiria (doença metabólica), herpes gestacional (doença de pele) e coreia de Sydenham (doença neurológica), tem ou já apresentou cloasma (pigmentação marrom-amarelada da pele, especialmente a do rosto).
Neste caso, evite a exposição excessiva ao sol ou à radiação ultravioleta, angioedema hereditário (estrogênios exógenos podem induzir ou intensificar os seus sintomas).
Consulte seu médico imediatamente se você apresentar sintomas de angioedema, tais como: inchaço do rosto, língua e/ou faringe, dificuldade para engolir ou urticária com dificuldade para respirar. Se algum desses casos ocorrer pela primeira vez, reaparecer ou agravar-se enquanto você estiver tomando contraceptivo, fale com seu médico.
A trombose é a formação de um coágulo que pode interromper a passagem do sangue nos vasos. Algumas vezes, a trombose ocorre nas veias profundas das pernas (trombose venosa profunda). O tromboembolismo venoso (TEV) pode se desenvolver se você estiver tomando ou não uma pílula. Ele também pode ocorrer se você estiver grávida. O coágulo pode se soltar das veias onde foi formado e deslocar-se para as artérias pulmonares, causando a embolia pulmonar.
Os coágulos sanguíneos também podem ocorrer raramente nos vasos sanguíneos do coração (causando ataque cardíaco). Os coágulos ou a ruptura de um vaso no cérebro podem causar derrame. Estudos de longa duração sugerem que pode existir uma ligação entre o uso da pílula (também chamada de contraceptivo oral combinado ou pílula combinada, pois contém dois diferentes tipos de hormônios femininos chamados estrogênios e progestógenos) e um risco aumentado de coágulos arteriais e venosos, embolia, ataque cardíaco ou derrame. A ocorrência destes eventos é rara.
O risco de ocorrência de TEV é mais elevado durante o primeiro ano de uso. Este aumento no risco está presente em usuárias de primeira vez de contraceptivo combinado e em usuárias que estão voltando a utilizar o mesmo contraceptivo combinado utilizado anteriormente ou outro contraceptivo combinado (após quatro semanas ou mais sem utilizar pílula). Dados de um grande estudo sugerem que o risco aumentado está principalmente presente nos três primeiros meses.
O risco de ocorrência de TEV em usuárias de pílulas contendo baixa dose de estrogênio (menor que 0,05 mg de etinilestradiol) é duas a três vezes maior que em não usuárias de COCs (contraceptivos orais combinados) que não estejam grávidas e permanece menor do que o risco associado à gravidez e ao parto.
Muito ocasionalmente, os eventos tromboembólicos arteriais ou venosos podem causar incapacidade grave permanente, podendo provocar risco à vida da paciente ou podendo inclusive ser fatais. O TEV se manifesta como trombose venosa profunda e/ou embolia pulmonar, e pode ocorrer durante o uso de qualquer COC. Em casos extremamente raros, os coágulos sanguíneos também podem ocorrer em outras partes do corpo incluindo fígado, intestino, rins, cérebro ou olhos.
Inchaço de uma perna ou ao longo de uma veia da perna; dor ou sensibilidade na perna, que pode ser sentida apenas quando estiver em pé ou andando; sensação aumentada de calor na perna afetada, vermelhidão ou descoloramento da pele da perna.
Início súbito de falta de ar inexplicável ou respiração rápida, tosse de início abrupto que pode levar a tosse com sangue, dor aguda no peito que pode aumentar com respiração profunda, ansiedade, tontura severa ou vertigem, batimento cardíaco rápido ou irregular. Alguns destes sintomas (como por ex. a falta de ar ou tosse) não são específicos e podem ser erroneamente interpretados como eventos mais comuns ou menos graves (por ex., infecções do trato respiratório).
Tromboembolismo arterial (vaso sanguíneo arterial bloqueado por um coágulo que se deslocou).
Diminuição da sensibilidade ou da força motora afetando de forma súbita a face, braço ou perna, especialmente de um lado do corpo; confusão súbita, dificuldade para falar ou compreender; dificuldade repentina para enxergar com um ou ambos os olhos; súbita dificuldade para caminhar, tontura, perda de equilíbrio ou de coordenação, dor de cabeça repentina, intensa ou prolongada, sem causa conhecida; perda de consciência ou desmaio, com ou sem convulsão:
Dor súbita, inchaço e ligeira coloração azul (cianose) de uma extremidade; abdome agudo.
Dor, desconforto, pressão, peso, sensação de aperto ou estufamento no peito, braço ou abaixo do esterno; desconforto que se irradia para as costas, mandíbula, garganta, braços, estômago; saciedade, indigestão ou sensação de asfixia, sudorese, náuseas, vômitos ou tontura, fraqueza extrema, ansiedade ou falta de ar, batimentos cardíacos rápidos ou irregulares.
Seu médico irá verificar se, por exemplo, você possui um risco maior de desenvolver trombose devido à combinação de fatores de risco ou talvez um único fator de risco muito alto. No caso de uma combinação de fatores de risco, o risco pode ser mais alto que uma simples adição de dois fatores individuais. Se o risco for muito alto, seu médico não irá prescrever o uso da pílula.
O câncer de mama é diagnosticado com uma frequência um pouco maior entre as usuárias dos contraceptivos orais, mas não se sabe se esse aumento é devido ao uso do contraceptivo. Pode ser que essa diferença esteja associada à maior frequência com que as usuárias de contraceptivos orais consultam seus médicos. O risco de câncer de mama desaparece gradualmente após a descontinuação do uso do contraceptivo hormonal combinado. É importante examinar as mamas regularmente e contatar o médico se você sentir qualquer caroço nas mamas.
Em casos raros, foram observados tumores benignos de fígado e, mais raramente, tumores malignos de fígado nas usuárias de contraceptivos orais. Em casos isolados, esses tumores podem causar hemorragias internas com risco para a vida da paciente. Consulte imediatamente o seu médico, caso você sinta dor abdominal intensa. O fator de risco mais importante para o câncer cervical (câncer de colo uterino) é a infecção persistente pelo Papiloma Vírus Humano (HPV).
Alguns estudos indicaram que o uso prolongado de pílula pode contribuir para este risco aumentado, mas continua existindo a controvérsia sobre a extensão em que esta ocorrência possa ser atribuída a outros fatores como, por exemplo, a realização de exame cervical e o comportamento sexual, incluindo a utilização de contraceptivos de barreira. Os tumores mencionados acima podem provocar risco à vida da paciente ou podem ser fatais.
Informe ao seu médico ou cirurgião-dentista se você está fazendo uso de algum outro medicamento.
Também informe a qualquer outro médico ou dentista, que venha a lhe prescrever outro medicamento, que você está tomando Iumi®. Pode ser necessário o uso adicional de outro método contraceptivo e, neste caso, seu médico lhe dirá por quanto tempo deverá usá-lo.
Não use medicamento sem o conhecimento do seu médico. Pode ser perigoso para a sua saúde.
Como ocorre com todo medicamento, você poderá apresentar reações desagradáveis com o uso de Iumi.
As reações adversas graves associadas ao uso do contraceptivo, assim como os sintomas relacionados, estão descritos nos itens “Precauções”, “Contraceptivos e a trombose” e “Contraceptivos e câncer”. Leia esses itens com atenção e não deixe de conversar com o seu médico em caso de dúvidas.
Observaram-se as seguintes reações adversas em estudos clínicos com medicamentos contendo etinilestradiol 0,02 mg e drospirenona 3 mg ou etinilestradiol 0,02 mg, drospirenona 3 mg e levomefolato de cálcio 0,451 mg quando usados como contraceptivos orais e medicamento contendo etinilestradiol 0,02 mg e drospirenona 3 mg no tratamento da acne vulgaris moderada (espinha) em mulheres que buscam adicionalmente proteção contraceptiva.
Instabilidade emocional (alterações de humor), depressão/estados depressivos, enxaqueca, náuseas, dor nas mamas, sangramento uterino inesperado (sangramento entre períodos menstruais), sangramento vaginal (sangramento não específico do trato genital).
Diminuição ou perda do desejo sexual (libido).
Eventos tromboembólicos arteriais e venosos*.
* Frequência estimada a partir de estudos epidemiológicos envolvendo um grupo de usuárias de contraceptivos orais combinados.
A frequência foi limítrofe a muito rara.
Os termos eventos tromboembólicos arterial e venoso abrangem: qualquer bloqueio ou coágulo em uma veia periférica profunda, coágulos que percorrem o sistema venoso do sangue (p.ex., no pulmão é conhecido como embolia pulmonar ou como infarto pulmonar), ataque cardíaco causado por coágulos, derrame causado por um bloqueio do fornecimento de sangue para o cérebro ou no cérebro.
Eritema multiforme (uma condição da pele caracterizada por manchas vermelhas, coceira ou manchas de pele com áreas inchadas).
As reações adversas com baixa frequência ou com início tardio dos sintomas relatadas no grupo de usuárias de contraceptivo oral combinado estão listadas abaixo.
O uso de alguns medicamentos pode afetar a ação dos contraceptivos orais, reduzindo a eficácia destes produtos ou pode causar sangramentos inesperados (p.ex., medicamentos que contenham Erva de São João ou medicamentos usados para o tratamento da epilepsia, da tuberculose, da AIDS e de outras infecções).
Informe ao seu médico, cirurgião-dentista ou farmacêutico o aparecimento de reações indesejáveis pelo uso do medicamento. Informe também à empresa através do seu serviço de atendimento.
Você não deve usar Iumi quando há suspeita de gravidez ou durante a gestação. Se você suspeitar da possibilidade de estar grávida durante o uso de Iumi, consulte seu médico o mais rápido possível.
Categoria X (Em estudos em animais e em mulheres grávidas, o fármaco provocou anomalias fetais, havendo clara evidência de risco para o feto, que é maior do que qualquer benefício possível para a paciente).
De modo geral, o uso de Iumi durante a amamentação não é recomendado. Se desejar usar contraceptivo oral durante a amamentação, converse primeiramente com seu médico.
Não foram conduzidos estudos sobre os efeitos na capacidade de dirigir veículos e operar máquinas. Não foram observados efeitos sobre a habilidade de dirigir veículos ou operar máquinas em usuárias de COCs.
| Drospirenona | 3 mg |
| Etinilestradiol | 0,02 mg |
Excipientes: povidona, lactose monoidratada, amido, croscarmelose sódica, corante amarelo quinolina laca nº10, estearato de magnésio, hipromelose e macrogol.
Não existe ainda experiência clínica de superdose com Iumi. Caso você tome vários comprimidos de Iumi, podem ocorrer enjoos, vômitos ou em usuárias jovens, sangramento vaginal discreto. Se a ingestão acidental ocorrer em uma criança, consulte um médico.
Em caso de uso de grande quantidade deste medicamento, procure imediatamente socorro médico e leve a embalagem ou bula do medicamento, se possível. Em caso de intoxicação ligue para 0800 722 6001, se você precisar de mais orientações.
As interações medicamentosas podem ocorrer com fármacos indutores das enzimas microssomais o que pode resultar em aumento da depuração dos hormônio sexuais e pode produzir sangramento de escape e/ou diminuição da eficácia do contraceptivo oral.
Usuárias sob tratamento com qualquer uma dessas substâncias devem utilizar temporária e adicionalmente um método contraceptivo de barreira ou escolher um outro método contraceptivo.
O método de barreira deve ser usado concomitantemente, assim como nos 28 dias posteriores à sua descontinuação. Se a necessidade de utilização do método de barreira estender-se além do final da cartela do COC, a paciente deverá iniciar a cartela seguinte imediatamente após o término da cartela em uso, sem proceder ao intervalo de pausa habitual.
Fenitoínas, barbuituricos, primidona, carbamazepina, rifampicina e também possivelmente com oxcarbamazepina, topiramato, felbamato, griseofulvina e produtos contendo Erva de São João.
Quando coadministrados com COCs, muitos inibidores das HIV/HCV proteases e inibidores não nucleosídios da transcriptase reversa aumentar ou diminuir as concentrações plasmáticas de estrogênios ou progestógenos. Essas alterações podem ser clinicamente relevantes em alguns casos.
Inibidores potentes e moderados do CYP 3A4 tais como antifúngicos azólicos (como por exemplo, itraconazol, voriconazol, fluconazol), verapamil, macrolídeos (como por exemplo, claritromicina, eritromicina), diltiazem e suco de toranja (grapefruit) podem aumentar as concentrações plasmáticas do estrogênio ou progestógeno ou de ambos.
Em um estudo de múltiplas doses com uma combinação de drospirenona (3 mg/dia)/etinilestradiol (0,02 mg/dia), coadministrada com cetoconazol, um potente inibidor do CYP 3A4, por 10 dias, resultou em um aumento da ASC (0-24h) de 2,68 vezes (90%IC: 2,44-2,95) para drospirenona e 1,40 vezes (90%IC: 1,31-1,49) para o etinilestradiol.
Doses de 60 a 120 mg/dia de etoricoxibe têm demonstrado aumento na concentração plasmática de etinilestradiol de 1,4-1,6 vezes, respectivamente, quando administrado concomitantemente com um contraceptivo hormonal combinado contendo 0,035mg de etinilestradiol.
COCs podem interferir no metabolismo de outros fármacos; consequentemente, as concentrações plasmáticas e tecidual podem aumentar (p.ex, ciclosporina) ou diminuir (p.ex., lamotrigina).
A drospirenona, in vitro, é capaz de inibir fraca a moderadamente enzimas do citocromo P450, CYP1A1, CYP2C9, CYP2C19 e CYP3A4.
Observou-se em estudos de interações in vivo, em voluntárias que utilizavam omeprazol, sinvastatina ou midazolam como substratos marcadores, que é pouco provável uma interação clinicamente relevante da drospirenona, em doses de 3mg, com o metabolismo de outros fármacos mediados pelo citocromo P450.
O etinilestradiol, in vitro, é um inibidor reversível do CYP2C19, CYP1A1 e CYP1A2, bem como um inibidor, baseado no mecanismo, do CYP3A4/5, CYP2C8 e CYP2J2. Em estudos clínicos, a administração de contraceptivos hormonais contendo etinilestradiol não levou a qualquer aumento ou somente um discreto aumento das concentrações plasmáticas dos substratos do CYP3A4 (por exemplo, midazolam) enquanto que as concentrações plasmáticas dos substratos do CYP1A2 podem aumentar discretamente (por exemplo, teofilina) ou moderadamente (por exemplo, melatonina e tizanidina).
Existe um potencial teórico para aumento no potássio sérico em usuárias de drospirenona + etinilestradiol que estejam tomando outros medicamentos que podem aumentar os níveis séricos de potássio.
Tais medicamentos incluem antagonistas do receptor de angiotensina II, diuréticos poupadores de potássio e antagonistas da aldosterona.
Entretanto, em estudos avaliando a interação da drospirenona (combinada com estradiol) com um inibidor da enzima conversora de angiotensina ou indometacina, nenhuma diferença clínica ou estatisticamente significativa nas concentrações séricas de potássio foi observada.
Deve-se avaliar também as informações contidas na bula do medicamento utilizado concomitantemente a fim de identificar interações em potencial.
O uso de esteróides presentes nos contraceptivos pode influenciar os resultados de certos exames laboratoriais, incluindo parâmetros bioquímicos das funções hepática, tireoidiana, adrenal e renal; níveis plasmáticos de proteínas (transportadoras), por exemplo, globulina de ligação a corticosteróides e frações lipídicas/lipoprotéicas; parâmetros do metabolismo de carboidratos e parâmetros da coagulação e fibrinólise.
As alterações geralmente permanecem dentro do intervalo laboratorial considerado normal. A drospirenona provoca aumento na aldosterona plasmática e na atividade da renina plasmática, induzidos pela sua leve atividade antimineralocorticóide.
Não há relatos até o momento.
Os contraceptivos orais combinados (COCs) são utilizados para prevenir a gravidez. Quando usados corretamente, o índice de falha é de aproximadamente 1% ao ano. O índice de falha pode aumentar quando há esquecimento de tomada dos comprimidos ou quando estes são tomados incorretamente, ou ainda em casos de vômitos dentro de 3 a 4 horas após a ingestão de um comprimido ou diarreia intensa, bem como na vigência de interações medicamentosas.
O efeito contraceptivo dos contraceptivos orais combinados (COCs) baseia-se na interação de diversos fatores, sendo que os mais importantes são inibição da ovulação e alterações na secreção cervical.
Um grande estudo de coorte prospectivo, de 3 braços demonstrou que a frequência de diagnóstico de TEV (Tromboembolismo Venoso) varia entre 8 e 10 por 10.000 mulheres por ano que utilizam COC com baixa dose de estrogênio (< 0,05 mg de etinilestradiol). Dados mais recentes sugerem que a frequência de diagnóstico de TEV é de aproximadamente 4,4 por 10.000 mulheres por ano não usuárias de COCs e não grávidas. Essa faixa está entre 20 a 30 por 10.000 mulheres grávidas ou no pós-parto.
O risco aumentado de TEV associado ao uso de COC é atribuído ao componente estrogênico.
Ainda há discussões científicas referentes a qualquer efeito modulador do componente progestogênico dos COCs sob o risco de TEV. Estudos epidemiológicos que compararam o risco de TEV associado ao uso de etinilestradiol 0,03 mg / drospirenona 3mg ao risco do uso de COCs contendo levonorgestrel relataram resultados que variam de sem diferença no risco a aumento de três vezes no risco.
Dois estudos pós-aprovação foram concluídos especificamente para etinilestradiol 0,03 mg /drospirenona 3mg. Em um deles, estudo prospectivo de vigilância ativa, verificou-se que a incidência de TEV em mulheres com ou sem outros fatores de risco para TEV, que usaram etinilestradiol 0,03 mg / drospirenona 3mg, esta na mesma faixa de usuárias de COCs com o componente levonorgestrel ou de outros COCs (de várias outras marcas). O outro estudo prospectivo e controlado, comparando usuárias de etinilestradiol 0,03 mg / drospirenona 3mg a usuárias de outros COCS, também confirmou incidência similar de TEV entre todas as coortes.
Além da ação contraceptiva, as combinações estrogênio/progestógeno apresentam diversas propriedades positivas. O ciclo menstrual torna-se mais regular, a menstruação apresenta-se frequentemente menos dolorosa e o sangramento menos intenso, o que, neste último caso, pode reduzir a possibilidade de ocorrência de deficiência de ferro.
Além da ação contraceptiva, a drospirenona apresenta outras propriedades: atividade antimineralocorticoide, que pode prevenir o ganho de peso e outros sintomas causados pela retenção de líquido; neutraliza a retenção de sódio relacionada ao estrogênio, proporcionando tolerabilidade muito boa e efeitos positivos na síndrome pré-menstrual. Em combinação com o etinilestradiol, a drospirenona exibe um perfil lipídico favorável caracterizado pelo aumento do HDL. Sua atividade antiandrogênica produz efeito positivo sobre a pele, reduzindo as lesões acneicas e a produção sebácea. Além disso, a drospirenona não se contrapõe ao aumento das globulinas de ligação aos hormônios sexuais (SHBG) induzido pelo etinilestradiol, o que auxilia a ligação e a inativação dos andrógenos endógenos.
A drospirenona é desprovida de qualquer atividade androgênica, estrogênica, glicocorticoide e antiglicocorticoide. Isto, em conjunto com suas propriedades antimineralocorticoide e antiandrogênica, lhe confere um perfil bioquímico e farmacológico muito similar ao do hormônio natural progesterona. Além disso, há evidência da redução do risco de ocorrência de câncer de endométrio e de ovário. Os COCs de dose mais elevada (0,05 mg de etinilestradiol) também diminuem a incidência de tumores fibrocísticos de mama, cistos ovarianos, doença inflamatória pélvica e gravidez ectópica. Ainda não existe confirmação de que isto também se aplique aos contraceptivos orais de dose mais baixa.
A drospirenona é rápida e quase que totalmente absorvida quando administrada por via oral.
Os níveis séricos máximos do fármaco, de aproximadamente 37 ng/ml, são alcançados 1 a 2 horas após a ingestão de uma dose única. Sua biodisponibilidade está compreendida entre 76 e 85% e não sofre influência da ingestão concomitante de alimentos.
A drospirenona liga-se à albumina sérica e não à globulina de ligação aos hormônios sexuais (SHBG) ou à globulina transportadora de corticosteroides (CBG). Somente 3 a 5% das concentrações séricas totais do fármaco estão presentes na forma de esteroides livres, sendo que 95 a 97% encontram-se ligadas à albumina de forma inespecífica. O aumento da SHBG induzido pelo etinilestradiol não afeta a ligação da drospirenona às proteínas séricas. O volume aparente de distribuição da drospirenona é de 3,7 a 4,2 l/kg.
A drospirenona é totalmente metabolizada após a administração oral. No plasma, seus principais metabólitos são a forma ácida da drospirenona, formada pela abertura do anel de lactona e o 4,5-diidro-drospirenona-3-sulfato, formado pela redução e subsequente sulfatação. A drospirenona está também sujeita ao metabolismo oxidativo catalisado pelo CYP3A4. A taxa de depuração sérica da drospirenona é de 1,2 a 1,5 ml/min/kg.
Os níveis séricos da drospirenona diminuem em duas fases. A fase de disposição terminal é caracterizada por uma meia-vida de aproximadamente 31 horas. A drospirenona não é eliminada na forma inalterada. Seus metabólitos são eliminados pelas vias biliar e urinária em uma proporção de aproximadamente 1,2 a 1,4. A meia-vida de eliminação dos metabólitos pela urina e fezes é de cerca de 1,7 dias.
A farmacocinética da drospirenona não é influenciada pelos níveis de SHBG. Durante a ingestão diária, os níveis séricos do fármaco aumentam cerca de 2 a 3 vezes, atingindo o estado de equilíbrio durante a segunda metade de um ciclo de utilização.
Os níveis séricos da drospirenona no estado de equilíbrio, em mulheres com alteração renal leve (depuração de creatinina CLcr, 50 a 80 ml/min), foram comparáveis àquelas mulheres com função renal normal (CLcr, > 80 ml/min). Os níveis séricos da drospirenona foram em média 37% mais elevados em mulheres com alteração renal moderada (CLcr, 30 a 50 ml/min) comparado àquelas mulheres com função renal normal. O tratamento com drospirenona foi bem tolerado em todos os grupos e não mostrou qualquer efeito clinicamente significativo na concentração sérica de potássio.
Em mulheres com alteração hepática moderada, (Child-Pugh B) os perfis de tempo da concentração sérica média da drospirenona foram comparáveis àquelas mulheres com função hepática normal, durante as fases de absorção/distribuição, com valores similares de Cmax. A meia-vida terminal média da drospirenona foi 1,8 vezes maior nas voluntárias com alteração hepática moderada do que nas voluntárias com função hepática normal. Uma diminuição de aproximadamente 50% na depuração oral aparente (CL/f) foi verificada nas voluntárias com alteração hepática moderada quando comparada àquelas com função hepática normal. A diminuição observada na depuração da drospirenona em voluntárias com alteração hepática moderada, comparada às voluntárias normais, não foi traduzido em qualquer diferença aparente nas concentrações séricas de potássio entre os dois grupos de voluntárias. Mesmo na presença de diabetes e tratamento concomitante com espironolactona (dois fatores que podem predispor a uma usuária a hipercalemia), não foi observado aumento nas concentrações séricas de potássio, acima do limite permitido da variação normal. Pode-se concluir que a drospirenona é bem tolerada em pacientes com alteração hepática leve ou moderada (Child-Pugh B).
O impacto de fatores étnicos na farmacocinética da drospirenona e do etinilestradiol foi avaliado após administração de doses orais únicas e repetidas a mulheres jovens e saudáveis, caucasianas e japonesas. Os resultados mostraram que as diferenças étnicas entre mulheres japonesas e caucasianas não tiveram influência clinicamente relevante na farmacocinética da drospirenona e do etinilestradiol.
O etinilestradiol administrado por via oral é rápida e completamente absorvido. Os níveis séricos máximos de 54 a 100 pg/ml são alcançados em 1 a 2 horas. Durante a absorção e metabolismo de primeira passagem, o etinilestradiol é metabolizado extensivamente, resultando em biodisponibilidade oral média de aproximadamente 45%, com ampla variação interindividual de cerca de 20 a 65%. A ingestão concomitante de alimentos reduziu a biodisponibilidade do etinilestradiol em cerca de 25% dos indivíduos estudados, enquanto nenhuma alteração foi observada nos outros indivíduos.
O etinilestradiol liga-se alta e inespecificamente à albumina sérica (aproximadamente 98%) e induz aumento das concentrações séricas de SHBG. Foi determinado o volume aparente de distribuição de cerca de 2,8 a 8,6 l/kg.
O etinilestradiol está sujeito a um significativo metabolismo de primeira passagem no intestino e fígado. O etinilestradiol e seus metabólitos oxidativos são conjugados primariamente com glicuronídios ou sulfato. A taxa de depuração metabólica do etinilestradiol é de cerca de 2,3 a 7 ml/min/kg.
Os níveis séricos de etinilestradiol diminuem em duas fases de disposição, caracterizadas por meias-vidas de cerca de 1 hora e 10 a 20 horas, respectivamente. O etinilestradiol não é eliminado na forma inalterada; seus metabólitos são eliminados com meia-vida de aproximadamente um dia. A proporção de excreção é de 4 (urina): 6 (bile).
As condições no estado de equilíbrio são alcançadas durante a segunda metade de um ciclo de utilização, quando os níveis séricos de etinilestradiol elevam-se em 40 a 110%, quando comparados com dose única.
Os dados pré-clínicos obtidos através de estudos convencionais de toxicidade de dose repetida, genotoxicidade, potencial carcinogênico e toxicidade para a reprodução mostraram que não há risco especialmente relevante para humanos.
No entanto, deve-se ter em mente que esteroides sexuais podem estimular o crescimento de determinados tecidos e tumores dependentes de hormônio.
O medicamento deve ser mantido em temperatura ambiente (entre 15°C e 30°C), protegido da luz e da umidade.
Número de lote e datas de fabricação e validade: vide embalagem.
Não use medicamento com o prazo de validade vencido. Guarde-o em sua embalagem original.
Os comprimidos são revestidos, circulares, biconvexos, sem sulco e de cor amarela.
Antes de usar, observe o aspecto do medicamento. Caso ele esteja no prazo de validade e você observe alguma mudança no aspecto, consulte o farmacêutico para saber se poderá utilizá-lo.
Todo medicamento deve ser mantido fora do alcance das crianças.
MS nº: 1.0033.0154
Farmacêutica responsável:
Cintia Delphino de Andrade
CRF-SP nº: 25.125
Registrado por:
Libbs Farmacêutica Ltda.
Rua Josef Kryss, 250 – São Paulo – SP
CNPJ: 61.230.314/0001-75
Fabricado por:
Libbs Farmacêutica Ltda.
Rua Alberto Correia Francfort, 88 – Embu das Artes – SP
Indústria brasileira
Venda sob prescrição médica.
Comparar preços de remédios e medicamentos no CliqueFarma é rápido e simples.
O CliqueFarma, é uma ferramenta para comparativo de preços de produtos farmacêuticos. Não comercializamos, não indicamos, não receitamos, nenhum tipo de medicamento essa função cabe exclusivamente a médicos e farmacêuticos. Não consuma qualquer tipo de medicamento sem consultar seu médico.SE PERSISTIREM OS SINTOMAS, O MÉDICO DEVERÁ SER CONSULTADO. PROCURE UM MÉDICO E O FARMACÊUTICO. LEIA A BULA.
Ainda com dúvidas?Conheça nossos Termos de Uso