
R$ 8,17
RReferência
1
ofertasMelhores preços a partir de R$ 8,17 até R$ 8,17
Menor preço
R$ 8,17
Neovlar é indicado para prevenir a gravidez.
Neovlar é um contraceptivo oral combinado. Cada drágea contém uma combinação de dois hormônios femininos: o levonorgestrel (progestógeno) e o etinilestradiol (estrogênio). Devido às pequenas concentrações de ambos os hormônios, Neovlar é considerado um contraceptivo oral de baixa dose.
Os contraceptivos combinados reduzem a duração e a intensidade do sangramento menstrual, diminuindo o risco de anemia por deficiência de ferro. A cólica menstrual também pode se tornar menos intensa ou desaparecer completamente.
Além disso, tem-se relatado que alguns distúrbios ocorrem menos frequentemente em usuárias de contraceptivos contendo 0,05 mg de etinilestradiol (“pílula de alta dose”), tais como: doença benigna da mama, cistos ovarianos, infecções pélvicas (doença inflamatória pélvica ou DIP), gravidez ectópica (quando o feto se fixa fora do útero) e câncer do endométrio (tecido de revestimento interno do útero) e dos ovários.
Este também pode ser o caso para os contraceptivos de baixa dose, mas até agora só foi confirmada a redução da ocorrência de casos de câncer ovariano e de endométrio.
Se qualquer um destes casos ocorrer pela primeira vez enquanto estiver tomando contraceptivo oral, descontinue o uso imediatamente e consulte seu médico. Neste período, outras medidas contraceptivas não-hormonais devem ser empregadas.
Quando usado corretamente, o índice de falha é de aproximadamente 1% ao ano (uma gestação a cada 100 mulheres por ano de uso). O índice de falha pode aumentar quando há esquecimento de tomada das drágeas ou quando estas são tomadas incorretamente, ou ainda em casos de vômitos dentro de 3 a 4 horas após a ingestão de uma drágea ou diarreia intensa, bem como interações medicamentosas.
Siga rigorosamente o procedimento indicado, pois o não cumprimento pode ocasionar falhas na obtenção dos resultados.
A cartela de Neovlar contém 21 drágeas. No verso da cartela encontra-se indicado o dia da semana no qual cada drágea deve ser ingerida. Tome uma drágea por dia, aproximadamente à mesma hora, com auxílio de um pouco de líquido, se necessário. Siga a direção das flechas, seguindo a ordem dos dias da semana, até que tenha tomado todas as 21 drágeas. Terminadas as drágeas da cartela, realize uma pausa de 7 dias. Neste período, cerca de 2 a 3 dias após a ingestão da última drágea de Neovlar, deve ocorrer sangramento semelhante ao menstrual (sangramento por privação hormonal).
Inicie nova cartela no oitavo dia, independentemente de ter cessado ou não o sangramento. Isto significa que, em cada mês, estará sempre iniciando uma nova cartela no mesmo dia da semana que a cartela anterior, e que ocorrerá o sangramento por privação mais ou menos nos mesmos dias da semana.
Inicie o uso de Neovlar no primeiro dia de menstruação, ou seja, tome a drágea indicada com o dia da semana correspondente ao primeiro dia de sangramento. Por exemplo, se a sua menstruação iniciar na sexta-feira, tome a drágea indicada “sexta-feira” no verso da cartela, seguindo a ordem dos dias. A ação contraceptiva de Neovlar inicia-se imediatamente. Não é necessário utilizar adicionalmente outro método contraceptivo.
Inicie a tomada de Neovlar após o término da cartela do contraceptivo que estava tomando. Isto significa que não haverá pausa entre as cartelas. Se o contraceptivo que estava tomando apresenta comprimidos inativos, ou seja, sem princípio ativo, inicie a tomada de Neovlar após a ingestão do último comprimido ativo do contraceptivo. Caso não saiba diferenciar os comprimidos ativos dos inativos, pergunte ao seu médico.
O uso de Neovlar também poderá ser iniciado mais tarde, no máximo até o dia seguinte após o intervalo de pausa do contraceptivo que estava sendo utilizado, ou no dia seguinte após ter tomado o último comprimido inativo do contraceptivo anterior. Se você estiver mudando de anel vaginal ou adesivo transdérmico, deve começar preferencialmente no dia da retirada do último anel ou adesivo do ciclo ou, no máximo, no dia previsto para a próxima aplicação. Se seguir estas instruções, não será necessário utilizar adicionalmente um outro método contraceptivo.
Neste caso, deve-se descontinuar o uso da minipílula e iniciar a tomada de Neovlar no dia seguinte, no mesmo horário. Adicionalmente, utilize um método contraceptivo de barreira (por exemplo, preservativo) caso tenha relação sexual nos 7 primeiros dias de uso de Neovlar.
Inicie o uso de Neovlar na data prevista para a próxima injeção ou no dia de extração do implante ou do SIU. Adicionalmente, utilize um método contraceptivo de barreira (por exemplo, preservativo) caso tenha relação sexual nos 7 primeiros dias de uso de Neovlar.
No pós-parto, seu médico poderá aconselhá-la a esperar por um ciclo menstrual normal antes de iniciar o uso de Neovlar. Às vezes, o uso de Neovlar pode ser antecipado com o consentimento do médico. Se após o parto você teve relação sexual antes de iniciar o uso de Neovlar, você precisa ter certeza de que não está grávida ou esperar até o próximo período menstrual. Se estiver amamentando, discuta primeiramente com seu médico.
Consulte seu médico.
Se ocorrerem vômitos ou diarreia intensa, as substâncias ativas da drágea podem não ter sido absorvidas completamente. Se ocorrerem vômitos no período de 3 a 4 horas após a ingestão da drágea, é como se tivesse esquecido de tomá-la. Consulte seu médico em quadros de diarreia intensa.
Como ocorre com todos os contraceptivos orais, pode surgir, durante os primeiros meses de uso, sangramento intermenstrual (gotejamento ou sangramento de escape), isto é, sangramento fora da época esperada, podendo ser necessário o uso de absorventes higiênicos. Deve-se continuar a tomar as drágeas, pois, em geral, o sangramento intermenstrual cessa espontaneamente, uma vez que seu organismo tenha se adaptado ao contraceptivo oral (geralmente, após 3 meses de tomada das drágeas). Caso o sangramento não cesse, torne-se mais intenso ou reinicie, consulte o seu médico.
Se todas as drágeas foram tomadas sempre no mesmo horário, não houve vômito, diarreia intensa ou uso concomitante de outros medicamentos, é pouco provável que você esteja grávida. Continue tomando Neovlar normalmente.
Caso não ocorra sangramento por dois meses seguidos, você pode estar grávida. Consulte seu médico imediatamente. Não inicie nova cartela de Neovlar até que a suspeita de gravidez seja afastada pelo seu médico. Neste período use medidas contraceptivas nãohormonais.
O uso de Neovlar pode ser descontinuado a qualquer momento. Porém, não o faça sem o conhecimento do seu médico.
Se você não deseja engravidar após descontinuar o uso de Neovlar, consulte o seu médico para que ele lhe indique outro método contraceptivo.
Se você desejar engravidar, é recomendável que espere por um ciclo menstrual natural.
Converse com o seu médico.
Siga a orientação de seu médico, respeitando sempre os horários, as doses e a duração do tratamento.
Não interrompa o tratamento sem o conhecimento do seu médico.
Este medicamento não deve ser partido, aberto ou mastigado.
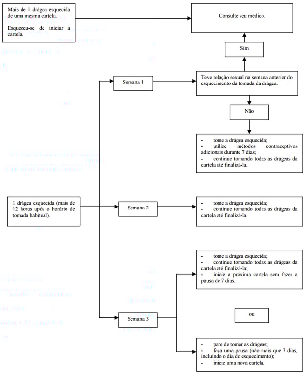
Se houver um atraso de menos de 12 horas do horário habitual, a proteção contraceptiva de Neovlar é mantida. Tome a drágea esquecida assim que se lembrar e tome a próxima drágea no horário habitual.
Se houver um atraso de mais de 12 horas do horário habitual, a proteção contraceptiva de Neovlar pode ficar reduzida, especialmente se ocorrer esquecimento da tomada no começo ou no final da cartela. Veja abaixo como proceder em cada caso específico.
Tome a drágea esquecida assim que se lembrar (inclui-se a possibilidade de tomar duas drágeas de uma só vez) e continue a tomar as próximas drágeas no horário habitual. Utilize método contraceptivo adicional (método de barreira – por exemplo, preservativo) durante os próximos 7 dias. Se teve relação sexual na semana anterior ao esquecimento da tomada da drágea, há possibilidade de engravidar. Comunique o fato imediatamente ao seu médico.
Tome a drágea esquecida assim que se lembrar (inclui-se a possibilidade de tomar duas drágeas de uma só vez) e continue a tomar as próximas drágeas no horário habitual. A proteção contraceptiva de Neovlar está mantida. Não é necessário utilizar método contraceptivo adicional.
Escolha uma das duas opções abaixo, sem a necessidade de utilizar método contraceptivo adicional:
Mais de 1 drágea esquecidaSe mais de uma drágea de uma mesma cartela for esquecida, consulte seu médico. Quanto mais drágeas sequenciais forem esquecidas, menor será o efeito contraceptivo.
Se não ocorrer sangramento por privação hormonal (semelhante à menstruação) no intervalo de pausa de 7 dias, pode ser que esteja grávida. Consulte seu médico antes de iniciar uma nova cartela.

Em caso de dúvidas, procure orientação do farmacêutico ou de seu médico ou cirurgião-dentista.
Neste informativo, estão descritas várias situações em que o uso do contraceptivo oral deve ser descontinuado, ou em que pode haver diminuição da sua eficácia. Nestas situações, deve-se evitar relação sexual ou, então, utilizar adicionalmente métodos contraceptivos não-hormonais como, por exemplo, preservativo ou outro método de barreira. Não utilize os métodos da tabelinha (do ritmo ou Ogino-Knaus) ou da temperatura. Esses métodos podem falhar, pois os contraceptivos hormonais modificam as variações de temperatura e do muco cervical que ocorrem durante o ciclo menstrual normal.
Neovlar, como todos os demais contraceptivos orais, não protege contra infecções causadas pelo HIV (AIDS), nem contra qualquer outra doença sexualmente transmissível.
É recomendável consultar o médico regularmente para que ele possa realizar os exames clínicos geral e ginecológico de rotina e confirmar se o uso de Neovlar pode ser continuado.
Se algum destes casos ocorrer pela primeira vez, reaparecer ou agravar-se enquanto estiver tomando contraceptivo, consulte seu médico.
A trombose é a formação de um coágulo de sangue que pode interromper a passagem do sangue nos vasos. Algumas vezes a trombose ocorre nas veias profundas das pernas (trombose venosa profunda). O tromboembolismo venoso (TEV) pode se desenvolver se você estiver tomando ou não uma pílula. Ele também pode ocorrer se você estiver grávida. Se o coágulo desprender-se das veias onde foi formado, ele pode deslocar-se para as artérias pulmonares, causando embolia pulmonar. Os coágulos sanguíneos também podem ocorrer muito raramente nos vasos sanguíneos do coração (causando o ataque cardíaco). Os coágulos ou a ruptura de um vaso no cérebro podem causar o derrame.
Estudos de longa duração sugerem que pode existir uma ligação entre o uso de pílula (também chamada de contraceptivo oral combinado ou pílula combinada, pois contém dois diferentes tipos de hormônios femininos chamados estrogênios e progestógenos) e um risco aumentado de coágulos arteriais e venosos, embolia, ataque cardíaco ou derrame. A ocorrência destes eventos é rara.
O risco de ocorrência de tromboembolismo venoso é mais elevado durante o primeiro ano de uso. Este aumento no risco está presente em usuárias de primeira vez de contraceptivo combinado e em usuárias que estão voltando a utilizar o mesmo contraceptivo combinado utilizado anteriormente ou outro contraceptivo combinado (após 4 semanas ou mais sem utilizar pílula). Dados de um grande estudo sugerem que o risco aumentado está principalmente presente nos 3 primeiros meses.
O risco de ocorrência de tromboembolismo venoso em usuárias de pílulas contendo baixa dose de estrogênio (<0,05 mg de etinilestradiol) é duas a três vezes maior que em não usuárias de COCs, que não estejam grávidas e permanece menor do que o risco associado à gravidez e ao parto. Um aumento adicional no risco de tromboembolismo venoso não pode ser excluído em usuárias de COCs contendo 0,05 mg de etinilestradiol ou mais.
Muito ocasionalmente, eventos tromboembólicos, arteriais ou venosos, podem causar incapacidade grave permanente, podendo provocar risco para a vida da paciente ou podendo inclusive ser fatais.
O tromboembolismo venoso se manifesta como trombose venosa profunda e/ou embolia pulmonar e pode ocorrer durante o uso de qualquer contraceptivo hormonal combinado.
Em casos extremamente raros, os coágulos sanguíneos também podem ocorrer em outras partes do corpo, incluindo fígado, intestino, rins, cérebro ou olhos.
Inchaço de uma perna ou ao longo de uma veia da perna; dor ou sensibilidade na perna que pode ser sentida apenas quando você estiver em pé ou andando; sensação aumentada de calor na perna afetada; vermelhidão ou descoloramento da pele da perna.
Início súbito de falta inexplicável de ar ou respiração rápida; tosse de início abrupto que pode levar a tosse com sangue; dor aguda no peito que pode aumentar com a respiração profunda; ansiedade; tontura grave ou vertigem; batimento cardíaco rápido ou irregular. Alguns destes sintomas (por exemplo, falta de ar, tosse) não são específicos e podem ser erroneamente interpretados como eventos mais comuns ou menos graves (por exemplo, infecções do trato respiratório).
Vaso sanguíneo arterial bloqueado por um coágulo que se deslocou.
Diminuição da sensibilidade ou da força motora afetando, de forma súbita a face, braço ou perna, especialmente em um lado do corpo; confusão súbita; dificuldade para falar ou compreender; dificuldade repentina para enxergar com um ou ambos os olhos; súbita dificuldade para caminhar, tontura, perda de equilíbrio ou de coordenação; dor de cabeça repentina, intensa ou prolongada, sem causa conhecida; perda de consciência ou desmaio, com ou sem convulsão.
Dor súbita, inchaço e ligeira coloração azulada (cianose) de uma extremidade; abdome agudo.
Dor, desconforto, pressão, peso, sensação de aperto ou estufamento no peito, braço ou abaixo do esterno; desconforto que se irradia para as costas, mandíbula, garganta, braço, estômago; saciedade, indigestão ou sensação de asfixia; sudorese, náuseas, vômitos ou tontura; fraqueza extrema, ansiedade ou falta de ar; batimentos cardíacos rápidos ou irregulares.
Seu médico irá verificar se, por exemplo, você possui um risco maior de desenvolver trombose devido à combinação de fatores de risco ou talvez um único fator de risco muito alto. No caso de uma combinação de fatores de risco, o risco pode ser mais alto que uma simples adição de dois fatores individuais. Se o risco for muito alto, seu médico não irá prescrever o uso da pílula.
Imediatamente após o parto, as mulheres têm risco aumentado de formação de coágulos, portanto pergunte ao seu médico quando você poderá iniciar o uso de pílula combinada após o parto.
O câncer de mama é diagnosticado com frequência um pouco maior entre as usuárias dos contraceptivos orais, mas não se sabe se esse aumento é devido ao uso do contraceptivo. Pode ser que esta diferença esteja associada à maior frequência com que as usuárias de contraceptivos orais consultam seus médicos. O risco de câncer de mama desaparece gradualmente após a descontinuação do uso do contraceptivo hormonal combinado. É importante examinar as mamas regularmente e contatar o médico se você sentir qualquer caroço nas mamas.
Em casos raros, foram observados tumores benignos de fígado e, mais raramente, tumores malignos de fígado nas usuárias de contraceptivos orais. Em casos isolados, estes tumores podem causar hemorragias internas com risco para a vida da paciente. Em caso de dor abdominal intensa, consulte o seu médico imediatamente.
O fator de risco mais importante para o câncer cervical (câncer de colo de útero) é a infecção persistente pelo HPV (papilomavírus humano). Alguns estudos epidemiológicos indicaram que o uso prolongado de contraceptivos orais pode contribuir para este risco aumentado, mas continua existindo controvérsia sobre a extensão em que esta ocorrência possa ser atribuída aos efeitos concorrentes, por exemplo, da realização de exame cervical (papanicolaou) e do comportamento sexual, incluindo a utilização de contraceptivos de barreira.
Os tumores mencionados acima podem provocar risco para a vida da paciente ou podem ser fatais.
Informe ao seu médico ou cirurgião-dentista se você está fazendo uso de algum outro medicamento.
Também informe que está tomando Neovlar a qualquer outro médico ou dentista que venha a lhe prescrever outro medicamento. Pode ser necessário o uso adicional de um método contraceptivo e, neste caso, seu médico lhe dirá por quanto tempo deverá usá-lo.
Não use medicamento sem o conhecimento do seu médico. Pode ser perigoso para a sua saúde.
As seguintes reações têm sido observadas em usuárias de contraceptivos orais combinados:
Náuseas, dor abdominal, aumento de peso corporal, dor de cabeça, depressão ou alterações de humor, dor nas mamas incluindo hipersensibilidade.
Vômitos, diarreia, retenção de líquido, enxaqueca, diminuição do desejo sexual, aumento do tamanho das mamas, erupção cutânea, urticária.
Intolerância a lentes de contato, reações alérgicas (hipersensibilidade), diminuição de peso corporal, aumento do desejo sexual, secreção vaginal, secreção das mamas, eritema nodoso ou multiforme (doenças de pele).
Distúrbios tromboembólicos arteriais e venosos (formação de coágulos).
Atenção: este medicamento contém açúcar, portanto, deve ser usado com cautela em portadores de diabetes.
Neovlar não deve ser usado quando há suspeita de gravidez ou durante a gestação. Se suspeitar da possibilidade de gravidez durante o uso de Neovlar consulte seu médico o mais rápido possível. Entretanto, estudos epidemiológicos abrangentes não revelaram risco aumentado de malformações congênitas em crianças nascidas de mulheres que tenham utilizado COC antes da gestação. Também não foram verificados efeitos teratogênicos decorrentes da ingestão acidental de COCs no início da gestação.
Neovlar é indicado apenas para uso após a menarca (primeira menstruação).
Neovlar não é indicado para uso após a menopausa.
Neovlar é contraindicado em mulheres com doença hepática grave.
Fale com seu médico. Dados disponíveis não sugerem alteração no tratamento desta população de pacientes.
| Levonorgestrel | 0,25mg |
| Etinilestradiol | 0,05mg |
Excipientes: lactose, amido, povidona, talco, estearato de magnésio, sacarose, macrogol, carbonato de cálcio, glicerol, dióxido de titânio, pigmento de óxido de ferro amarelo, pigmento de óxido de ferro vermelho e cera montanglicol.
Não foram observados efeitos nocivos graves após a ingestão de várias drágeas de Neovlar® de uma única vez. Caso isto ocorra, podem aparecer náuseas, vômitos ou sangramento vaginal. Se a ingestão acidental ocorrer com uma criança, consulte o médico.
Interações entre etinilestradiol e outras substâncias podem diminuir ou aumentar as concentrações séricas de etinilestradiol.
Concentrações séricas mais baixas de etinilestradiol podem causar maior incidência de sangramento de escape e irregularidades menstruais e, possivelmente, podem reduzir a eficácia do contraceptivo oral combinado. Durante o uso concomitante de produtos com etinilestradiol e substâncias que podem diminuir as concentrações séricas de etinilestradiol, recomenda-se que um método anticoncepcional não hormonal (como preservativos e espermicida) seja utilizado além da ingestão regular de levonorgestrel + etinilestradiol. No caso de uso prolongado dessas substâncias, os contraceptivos orais combinados não devem ser considerados os contraceptivos primários.
Após a descontinuação das substâncias que podem diminuir as concentrações séricas de etinilestradiol, recomenda-se o uso de um método anticoncepcional não hormonal por, no mínimo, 7 dias. Aconselha-se o uso prolongado do método alternativo após a descontinuação das substâncias que resultaram na indução das enzimas microssomais hepáticas, levando a uma diminuição das concentrações séricas de etinilestradiol. Às vezes, pode levar várias semanas até a indução enzimática desaparecer completamente, dependendo da dose, duração do uso e taxa de eliminação da substância indutora.
A troleandomicina pode aumentar o risco de colestase intra-hepática durante a administração concomitante com contraceptivos orais combinados.
O etinilestradiol pode interferir no metabolismo de outras drogas por inibição das enzimas microssomais hepáticas ou indução da conjugação hepática da droga, particularmente por glicuronização. Consequentemente, as concentrações plasmáticas e teciduais podem aumentar (por exemplo: ciclosporina, teofilina, corticosteroides) ou diminuir (por exemplo: lamotrigina). Em pacientes tratados com a flunarizina, relatou-se que o uso de contraceptivos orais aumenta o risco de galactorreia.
As bulas dos medicamentos concomitantes devem ser consultadas para identificar possíveis interações.
*Embora o ritonavir seja um inibidor do citocromo P450 3A4, demonstrou-se que esse tratamento diminui as concentrações séricas de etinilestradiol.
A eficácia dos contraceptivos orais quando tomados corretamente e consistentemente, a probabilidade de falha é de 0,1 % por ano; contudo a falha durante o uso típico, na rotina do dia-a-dia, é de 5 % por ano para todos os contraceptivos. A eficácia da maioria dos métodos de contracepção depende da seriedade/precisão com que é usado. A falha mais comum para os contraceptivos orais é a falha, perda, de um ou mais comprimidos (não uso). Um estudo aberto, randomizado, realizado com 115 mulheres, um total de 690 ciclos, sendo administrado 150 mcg de levonorgestrel e 30 mcg de etinilestradiol, por via oral em 57 mulheres (342 ciclos) e 3 mg de drospirenona e 30 mcg de etinilestradiol, por via oral em 58 mulheres (348 ciclos), mostrou que ambos os regimes de contracepção são reprodutíveis com bom controle de ciclo e eficácia. Não houve ocorrência de gravidez em ambos os grupos durante o estudo.
Os seguintes benefícios à saúde relacionados ao uso de contraceptivos orais combinados são confirmados por estudos com formulações de contraceptivos orais combinados utilizando amplamente doses maiores que 35 mcg de etinilestradiol ou 50 mcg de mestranol:
Melhora da regularidade do ciclo menstrual; diminuição da perda de sangue e da incidência de anemia ferropriva; diminuição da incidência de dismenorreia.
Diminuição da incidência de cistos ovarianos funcionais; diminuição da incidência de gravidez ectópica.
Diminuição da incidência de fibroadenomas e de doença fibrocística da mama; diminuição da incidência de doença inflamatória pélvica aguda; diminuição da incidência de câncer endometrial; diminuição da incidência de câncer de ovário; diminuição da incidência e gravidade de acne.
O levonorgestrel + etinilestradiol é um contraceptivo oral que combina o componente estrogênico etinilestradiol e o componente progestogênico levonorgestrel.
Os contraceptivos orais combinados agem por supressão das gonadotrofinas. Embora o resultado primário dessa ação seja a inibição da ovulação, outras alterações incluem mudanças no muco cervical (que aumenta a dificuldade de entrada do esperma no útero) e no endométrio (que reduz a probabilidade de implantação).
O etinilestradiol e o levonorgestrel são rápida e quase completamente absorvidos no trato gastrintestinal. O etinilestradiol é sujeito a considerável metabolismo inicial, com uma biodisponibilidade média de 40-45%. O levonorgestrel não sofre metabolização inicial e é por isso completamente biodisponível. O levonorgestrel, no plasma, liga-se à globulina fixadora dos hormônios sexuais (SHBG) e à albumina. O etinilestradiol, contudo, liga-se apenas à albumina plasmática e acentua a capacidade fixadora da SHBG. Após a administração oral, os níveis plasmáticos máximos de cada substância ocorrem dentro de 1 a 4 horas.
A meia-vida de eliminação do etinilestradiol é de aproximadamente 25 horas. É primariamente metabolizado por hidroxilação aromática, mas forma-se uma ampla variedade de metabólitos hidroxilados e metilados, que estão presentes simultaneamente em estado livre e como conjugados glicuronídicos e sulfatados. O etinilestradiol conjugado é excretado na bile e sujeito à recirculação êntero-hepática. Cerca de 40% do fármaco é excretado na urina e 60% eliminado nas fezes. A meia-vida de eliminação do levonorgestrel é de aproximadamente 24 horas. O fármaco é metabolizado primariamente por redução do anel "A", seguida de glicuronização. Cerca de 60% do levonorgestrel é excretado na urina e 40% eliminado nas fezes.
O medicamento deve ser mantido em temperatura ambiente (entre 15°C e 30°C). Proteger da umidade.
Número de lote e datas de fabricação e validade: vide embalagem.
Não use medicamento com o prazo de validade vencido. Guarde-o em sua embalagem original.
Drágeas de cor marrom claro, sem cheiro (odor) ou gosto característico.
Antes de usar, observe o aspecto do medicamento. Caso ele esteja no prazo de validade e você observe alguma mudança no aspecto, consulte o farmacêutico para saber se poderá utilizá-lo.
Todo medicamento deve ser mantido fora do alcance das crianças.
MS - 1.7056.0062
Farm. Resp.:
Dra. Dirce Eiko Mimura
CRF-SP nº 16532
Fabricado por:
Schering do Brasil, Química e Farmacêutica Ltda.
São Paulo - SP
Registrado por:
Bayer S.A. Rua Domingos Jorge, 1.100
4779-900 – Socorro - São Paulo - SP
C.N.P.J. nº 18.459.628/0001-15
Indústria Brasileira
Venda sob prescrição médica.
Comparar preços de remédios e medicamentos no CliqueFarma é rápido e simples.
O CliqueFarma, é uma ferramenta para comparativo de preços de produtos farmacêuticos. Não comercializamos, não indicamos, não receitamos, nenhum tipo de medicamento essa função cabe exclusivamente a médicos e farmacêuticos. Não consuma qualquer tipo de medicamento sem consultar seu médico.SE PERSISTIREM OS SINTOMAS, O MÉDICO DEVERÁ SER CONSULTADO. PROCURE UM MÉDICO E O FARMACÊUTICO. LEIA A BULA.
Ainda com dúvidas?Conheça nossos Termos de Uso