
R$ 95,69
RReferência
1
ofertasMelhores preços a partir de R$ 95,69 até R$ 95,69
Menor preço
R$ 95,69
Yasmin é utilizado para prevenir a gravidez. Este medicamento proporciona também benefícios adicionais: melhora dos sintomas associados à retenção de líquido, como distensão abdominal (aumento do volume do abdome), inchaço ou ganho de peso; melhora da acne e redução do excesso de oleosidade da pele e dos cabelos.
Yasmin é um contraceptivo oral combinado. Cada comprimido revestido contém uma combinação de dois hormônios femininos: a drospirenona (progestógeno) e o etinilestradiol (estrogênio). Devido às pequenas concentrações destes hormônios, considera-se Yasmin um contraceptivo combinado de baixa dose.
Os hormônios contidos em Yasmin previnem a gravidez por meio de diversos mecanismos, sendo que os mais importantes são inibição da ovulação e alterações na secreção cervical (no colo uterino).
Os contraceptivos combinados reduzem a duração e a intensidade do sangramento menstrual, diminuindo o risco de anemia por deficiência de ferro. A cólica menstrual também pode se tornar menos intensa ou desaparecer completamente.
Além disso, há evidências de que alguns distúrbios ocorrem com menos frequência em usuárias de contraceptivos contendo 0,05 mg de etinilestradiol (“pílula de alta dose”), tais como: doença benigna da mama, cistos ovarianos, infecções pélvicas (doença inflamatória pélvica ou DIP), gravidez ectópica (quando o feto se fixa fora do útero) e câncer do endométrio (tecido de revestimento interno do útero) e dos ovários. Para os contraceptivos de baixa dose confirmou-se até o momento que há uma redução da ocorrência de casos de câncer ovariano e de endométrio.
Um dos hormônios de Yasmin, a drospirenona, possui propriedades especiais que produzem efeitos benéficos, além da contracepção: prevenção do ganho de peso e de outros sintomas, como distensão abdominal e inchaço, relacionados à retenção de líquido causada por hormônios presentes tanto em contraceptivos orais quanto em certos momentos do ciclo menstrual normal. A drospirenona também possui atividade antiandrogênica, que auxilia na redução da acne (espinhas) e do excesso de oleosidade da pele e dos cabelos. Estas propriedades especiais fazem da drospirenona um hormônio similar a progesterona (hormônio feminino que o corpo produz).
Não use contraceptivo oral combinado se você tem qualquer uma das condições descritas a seguir.
Caso apresente qualquer uma destas condições, informe seu médico antes de iniciar o uso de Yasmin. Ele pode lhe recomendar o uso de outro contraceptivo oral ou de outro método contraceptivo (não-hormonal).
Se qualquer um destes casos ocorrer pela primeira vez enquanto estiver tomando contraceptivo oral, descontinue o uso imediatamente e consulte seu médico. Neste período, outras medidas contraceptivas não-hormonais devem ser empregadas.
Quando usados corretamente, o índice de falha dos contraceptivos orais combinados é de aproximadamente 1% ao ano (uma gestação a cada 100 mulheres por ano de uso). O índice de falha pode aumentar quando há esquecimento de tomada dos comprimidos ou quando estes são tomados incorretamente, ou ainda em casos de vômitos dentro de 3 a 4 horas após a ingestão de um comprimido ou diarreia intensa, bem como interações medicamentosas. A cartela de Yasmin contém 21 comprimidos revestidos. No verso da cartela encontra-se indicado o dia da semana em que você deve tomar cada comprimido. Tome um comprimido por dia, aproximadamente à mesma hora, com auxílio de um pouco de líquido, se necessário.
Siga a direção das flechas, acompanhando a ordem dos dias da semana, até que você tenha tomado todos os 21 comprimidos. Quando você terminar os comprimidos da cartela, faça uma pausa de 7 dias. Nesse período, cerca de 2 a 3 dias após a ingestão do último comprimido de Yasmin, deve ocorrer sangramento semelhante ao menstrual (sangramento por privação hormonal).
Inicie nova cartela no oitavo dia, independentemente de ter parado ou não o sangramento. Isto significa que, em cada mês, você estará sempre iniciando uma nova cartela no mesmo dia da semana e que ocorrerá o sangramento por privação mais ou menos nos mesmos dias da semana.
Inicie o uso de Yasmin no primeiro dia de menstruação, ou seja, tome o comprimido indicado com o dia da semana que corresponde ao primeiro dia de sangramento. Por exemplo, se a sua menstruação começar na sexta-feira, tome o comprimido indicado para “sexta-feira” no verso da cartela, seguindo a ordem dos dias. A ação contraceptiva de Yasmin inicia-se imediatamente. Não é necessário utilizar adicionalmente outro método contraceptivo.
Comece a tomar Yasmin após o término da cartela do outro contraceptivo que você estava usando. Isso significa que não haverá pausa entre as cartelas. Se o contraceptivo que estava tomando apresenta comprimidos inativos, ou seja, sem princípio ativo, inicie a tomada de Yasmin após a ingestão do último comprimido ativo do contraceptivo. Caso não saiba diferenciar os comprimidos ativos dos inativos, pergunte ao seu médico.
Você pode iniciar também o uso de Yasmin mais tarde, no máximo no dia seguinte ao último dia de pausa do comprimido anterior, ou no dia seguinte após ter tomado o último comprimido inativo do contraceptivo anterior. Se a paciente estiver mudando de anel vaginal ou adesivo transdérmico, deve começar preferencialmente no dia da retirada do último anel ou adesivo do ciclo ou, no máximo, no dia previsto para a próxima aplicação. Se você seguir essas instruções, não será necessário utilizar adicionalmente um outro método contraceptivo.
Nesse caso, você deve parar de usar a minipílula e começar a tomar Yasmin no dia seguinte, no mesmo horário. Junto com Yasmin, utilize um método contraceptivo de barreira (por exemplo, preservativo) caso você tenha relação sexual nos 7 primeiros dias de uso de Yasmin.
Inicie o uso de Yasmin na data prevista para a próxima injeção ou no dia de extração (retirada) do implante ou do SIU. Adicionalmente, utilize um método contraceptivo de barreira (por exemplo, preservativo) caso tenha relação sexual nos 7 primeiros dias de uso de Yasmin.
No pós-parto, seu médico poderá aconselhá-la a esperar por um ciclo menstrual normal antes de iniciar o uso de Yasmin. Às vezes, você pode antecipar o uso de Yasmin com o consentimento do médico. Se você estiver amamentando, fale primeiramente com seu médico.
Consulte seu médico.
Yasmin é indicado apenas para uso após a menarca (primeira menstruação).
Yasmin não é indicado para uso após a menopausa.
Yasmin é contraindicado em mulheres com doença hepática grave.
Yasmin é contraindicado em mulheres com insuficiência renal grave ou insuficiência renal aguda.
Se ocorrerem vômitos ou diarreia intensa, as substâncias ativas do comprimido podem não ter sido absorvidas completamente. Se ocorrerem vômitos no período de 3 a 4 horas após a ingestão do comprimido, é como se tivesse esquecido de tomá-lo. Consulte seu médico em quadros de diarreia intensa.
Como ocorre com todos contraceptivos orais, pode surgir, durante os primeiros meses de uso, sangramento intermenstrual (gotejamento ou sangramento de escape), isto é, sangramento fora da época esperada. Neste caso, você pode usar absorventes higiênicos. Continue a tomar os comprimidos, pois, em geral, o sangramento intermenstrual cessa espontaneamente, uma vez que seu organismo tenha se adaptado ao contraceptivo oral (geralmente, após 3 meses de tomada dos comprimidos). Caso o sangramento não cesse continue mais intenso ou reinicie, consulte o seu médico.
Se você tomar todos os comprimidos sempre no mesmo horário e não houve vômito, diarreia intensa ou uso concomitante de outros medicamentos é pouco provável que esteja grávida. Continue tomando Yasmin normalmente.
Caso não ocorra sangramento por dois meses seguidos, você pode estar grávida. Consulte imediatamente seu médico. Não inicie nova cartela de Yasmin até que a suspeita de gravidez seja afastada pelo seu médico.
Você pode parar o uso de Yasmin a qualquer momento. Porém, não pare de tomá-lo sem o conhecimento do seu médico.
Se você não quer engravidar após parar de usar Yasmin, consulte o seu médico para que ele possa indicar outro método contraceptivo.
Se desejar engravidar, recomenda-se que você espere por um ciclo menstrual natural (sem o uso de contraceptivo). Converse com o seu médico.
Siga a orientação de seu médico, respeitando sempre os horários, as doses e a duração do tratamento. Não interrompa o tratamento sem o conhecimento do seu médico.
Este medicamento não deve ser partido, aberto ou mastigado.
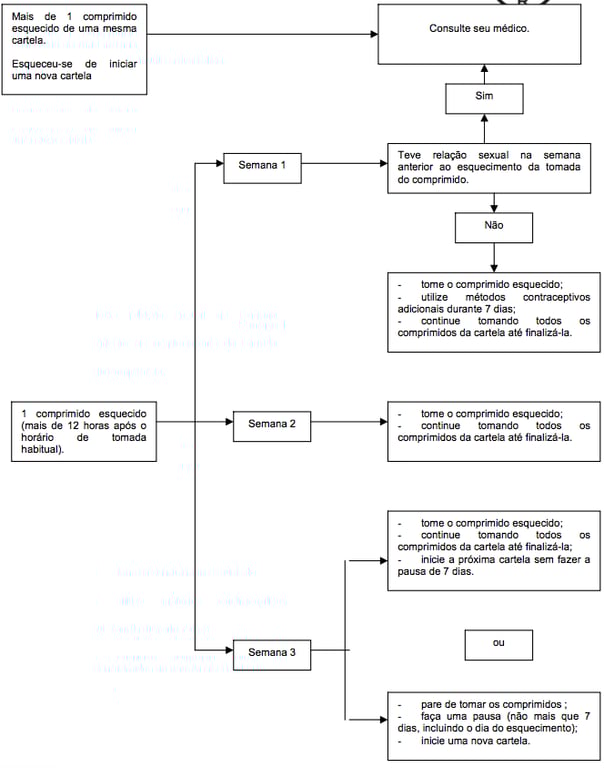
Se houver um atraso de menos de 12 horas do horário habitual, a proteção contraceptiva de Yasmin é mantida. Tome o comprimido que você esqueceu assim que lembrar e tome o próximo comprimido no horário habitual.
Se houver um atraso de mais de 12 horas do horário habitual, a proteção contraceptiva de Yasmin pode ficar reduzida, especialmente se o esquecimento da tomada ocorrer no começo ou no final da cartela. Veja abaixo como proceder em cada caso específico.
Tome o comprimido que você esqueceu, assim que lembrar (inclui-se a possibilidade de tomar dois comprimidos de uma só vez) e continue a tomar os próximos comprimidos no horário habitual. Utilize método contraceptivo adicional (método de barreira – por exemplo, preservativo) durante os próximos 7 dias. Se você teve relação sexual na semana anterior ao esquecimento da tomada do comprimido, há possibilidade de engravidar. Comunique o fato imediatamente ao seu médico.
Tome o comprimido que você esqueceu assim que lembrar (inclui-se a possibilidade de tomar dois comprimidos de uma só vez) e continue a tomar os próximos comprimidos no horário habitual. A proteção contraceptiva de Yasmin está mantida. Não é necessário utilizar método contraceptivo adicional.
Escolha uma das duas opções abaixo, sem a necessidade de utilizar método contraceptivo adicional:
Exemplo em caso de esquecimento:

Se você esquecer de tomar mais de um comprimido de uma mesma cartela, consulte seu médico. Quanto mais comprimidos sequenciais forem esquecidos, menor será o efeito contraceptivo.
Se não ocorrer sangramento por privação hormonal (semelhante à menstruação) no intervalo de pausa de 7 dias, pode ser que esteja grávida.
Consulte seu médico antes de iniciar uma nova cartela.

Em caso de dúvidas, procure orientação do farmacêutico ou de seu médico, ou cirurgião-dentista.
Nesta bula estão descritas várias situações em que o uso do contraceptivo oral deve ser descontinuado ou em que pode haver diminuição da sua eficácia. Nestas situações, deve-se evitar relação sexual ou, então, utilizar adicionalmente métodos contraceptivos não-hormonais como, por exemplo, preservativo ou outro método de barreira. Não use os métodos da tabelinha (do ritmo ou Ogino-Knaus) ou da temperatura. Esses métodos podem falhar, pois os contraceptivos hormonais modificam as variações de temperatura e do muco cervical que ocorrem durante o ciclo menstrual normal.
Yasmin, como todos os demais contraceptivos orais, não protege contra as infecções causadas pelo HIV (AIDS), nem contra qualquer outra doença sexualmente transmissível.
É recomendável consultar o médico regularmente para que ele possa realizar os exames clínico geral e ginecológico de rotina e confirmar se o uso de Yasmin pode ser continuado.
Antes de iniciar o tratamento, converse com o seu médico sobre os riscos e os benefícios de Yasmin.
Se algum destes casos ocorrerem pela primeira vez, reaparecer ou agravar-se enquanto você estiver tomando contraceptivo, fale com seu médico.
A trombose é a formação de um coágulo sanguíneo que pode interromper a passagem do sangue nos vasos.
Algumas vezes, a trombose ocorre nas veias profundas das pernas (trombose venosa profunda). O tromboembolismo venoso (TEV) pode se desenvolver se você estiver tomando ou não uma pílula. Ele também pode ocorrer se você estiver grávida. O coágulo pode se soltar das veias onde foi formado e deslocar-se para as artérias pulmonares, causando a embolia pulmonar. Os coágulos sanguíneos também podem ocorrer muito raramente nos vasos sanguíneos do coração (causando o ataque cardíaco). Os coágulos ou a ruptura de um vaso no cérebro podem causar o derrame. Estudos de longa duração sugerem que pode existir uma ligação entre o uso de pílula (também chamada de contraceptivo oral combinado ou pílula combinada, pois contém dois diferentes tipos de hormônios femininos chamados estrogênios e progestógenos) e um risco aumentado de coágulos arteriais e venosos, embolia, ataque cardíaco ou derrame. A ocorrência destes eventos é rara.
O risco de ocorrência de tromboembolismo venoso é mais elevado durante o primeiro ano de uso. Este aumento no risco está presente em usuárias de primeira vez de contraceptivo combinado e em usuárias que estão voltando a utilizar o mesmo contraceptivo combinado utilizado anteriormente ou outro contraceptivo combinado (após 4 semanas ou mais sem utilizar pílula). Dados de um grande estudo sugerem que o risco aumentado está principalmente presente nos 3 primeiros meses.
O risco de ocorrência de tromboembolismo venoso em usuárias de pílulas contendo baixa dose de estrogênio (<0,05 mg de etinilestradiol) é duas a três vezes maior que em não usuárias de COCs, que não estejam grávidas e permanece menor do que o risco associado à gravidez e ao parto.
Muito ocasionalmente, os eventos tromboembólicos arteriais ou venosos podem causar incapacidade grave permanente, podendo provocar risco para a vida da usuária ou podem inclusive ser fatais.
O tromboembolismo venoso se manifesta como trombose venosa profunda e/ou embolia pulmonar e pode ocorrer durante o uso de qualquer contraceptivo hormonal combinado.
Em casos extremamente raros, os coágulos sanguíneos também podem ocorrer em outras partes do corpo incluindo fígado, intestino, rins, cérebro ou olhos.
Inchaço de uma perna ou ao longo de uma veia da perna, dor ou sensibilidade na perna que pode ser sentida apenas quando você estiver em pé ou andando, sensação aumentada de calor na perna afetada, vermelhidão ou descoloramento da pele da perna.
Início súbito de falta inexplicável de ar ou respiração rápida, tosse de início abrupto que pode levar a tosse com sangue, dor aguda no peito que pode aumentar com a respiração profunda, ansiedade, tontura grave ou vertigem, batimento cardíaco rápido ou irregular. Alguns destes sintomas (por exemplo, falta de ar, tosse) não são específicos e podem ser erroneamente interpretados como eventos mais comuns ou menos graves (por exemplo, infecções do trato respiratório).
Vaso sanguíneo arterial bloqueado por um coágulo que se deslocou.
Diminuição da sensibilidade ou da força motora afetando, de forma súbita a face, braço ou perna, especialmente em um lado do corpo, confusão súbita, dificuldade para falar ou compreender; dificuldade repentina para enxergar com um ou ambos os olhos; súbita dificuldade para caminhar, tontura, perda de equilíbrio ou de coordenação, dor de cabeça repentina, intensa ou prolongada, sem causa conhecida, perda de consciência ou desmaio, com ou sem convulsão.
Dor súbita, inchaço e ligeira coloração azulada (cianose) de uma extremidade, abdome agudo.
Dor, desconforto, pressão, peso, sensação de aperto ou estufamento no peito, braço ou abaixo do esterno; desconforto que se irradia para as costas, mandíbula, garganta, braços, estômago; saciedade, indigestão ou sensação de asfixia, sudorese, náuseas, vômitos ou tontura, fraqueza extrema, ansiedade ou falta de ar, batimentos cardíacos rápidos ou irregulares.
Seu médico irá verificar se, por exemplo, você possui um risco maior de desenvolver trombose devido à combinação de fatores de risco ou talvez um único fator de risco muito alto. No caso de uma combinação de fatores de risco, o risco pode ser mais alto que uma simples adição de dois fatores individuais. Se o risco for muito alto, seu médico não irá prescrever o uso da pílula.
Imediatamente após o parto, as mulheres têm risco aumentado de formação de coágulos, portanto pergunte ao seu médico quando você poderá iniciar o uso de pílula combinada após o parto.
O câncer de mama é diagnosticado com uma frequência um pouco maior entre as usuárias dos contraceptivos orais, mas não se sabe se esse aumento é devido ao uso do contraceptivo. Pode ser que esta diferença esteja associada à maior frequência com que as usuárias de contraceptivos orais consultam seus médicos. O risco de câncer de mama desaparece gradualmente após a descontinuação do uso do contraceptivo hormonal combinado. É importante examinar as mamas regularmente e contatar o médico se você sentir qualquer caroço nas mamas.
Em casos raros, foram observados tumores benignos de fígado e, mais raramente, tumores malignos de fígado nas usuárias de contraceptivos orais. Em casos isolados esses tumores podem causar hemorragias internas com risco para a vida da paciente.
Consulte imediatamente o seu médico, caso você sinta dor abdominal intensa.
O fator de risco mais importante para o câncer cervical (câncer de colo uterino) é a infecção persistente por HPV (papilomavírus humano). Alguns estudos indicaram que o uso prolongado de contraceptivos orais pode contribuir para este risco aumentado, mas continua existindo controvérsia sobre a extensão em que esta ocorrência possa ser atribuída aos efeitos concorrentes, por exemplo, da realização de exame cervical e do comportamento sexual, incluindo a utilização de contraceptivos de barreira.
Os tumores mencionados acima podem provocar risco para a vida da usuária ou podem ser fatais.
Como ocorre com todo medicamento, você pode ter reações desagradáveis com o uso de Yasmin.
As reações graves associadas ao uso do contraceptivo, assim como os sintomas relacionados, estão descritos nos itens “Precauções”, “Contraceptivos e a trombose” e “Contraceptivos e o câncer” e “Contra Indicações”. Leia estes itens com atenção e não deixe de conversar com o seu médico em caso de dúvidas, ou imediatamente quando achar apropriado.
Observaram-se as seguintes reações em usuárias de Yasmin:
Instabilidade emocional (alterações de humor), depressão/ estados depressivos, diminuição ou perda da libido (diminuição ou perda do desejo sexual), enxaqueca, náuseas, dor nas mamas, sangramento uterino inesperado (sangramento entre períodos menstruais), sangramento vaginal (sangramento não específico do trato genital).
Eventos tromboembólicos arteriais e venosos*.
*Frequência estimada a partir de estudos epidemiológicos envolvendo um grupo de usuárias de contraceptivos orais combinados.
A frequência foi limítrofe a muito rara.
Os termos eventos tromboembólicos arterial e venoso abrangem: qualquer bloqueio ou coágulo em uma veia periférica profunda, coágulos que percorrem o sistema venoso do sangue (p.ex., no pulmão é conhecido como embolia pulmonar ou como infarto pulmonar), ataque cardíaco causado por coágulos, derrame causado por um bloqueio do fornecimento de sangue para o cérebro ou no cérebro.
Eritema multiforme (uma condição da pele caracterizada por manchas vermelhas, coceira ou manchas de pele com áreas inchadas).
As reações adversas com baixa frequência ou com início tardio dos sintomas relatadas no grupo de usuárias de contraceptivo oral combinado estão listadas abaixo.
Você não deve usar Yasmin quando há suspeita de gravidez ou durante a gestação. Se você suspeitar da possibilidade de estar grávida durante o uso de Yasmin, consulte seu médico o mais rápido possível. Entretanto, estudos epidemiológicos abrangentes não revelaram risco aumentado de malformações congênitas em crianças nascidas de mulheres que tenham utilizado COC antes da gestação. Também não foram verificados efeitos teratogênicos decorrentes da ingestão acidental de COCs no início da gestação.
Categoria X (Em estudos em animais e mulheres grávidas, o fármaco provocou anomalias fetais, havendo clara evidência de risco para o feto que é maior do que qualquer benefício possível para a paciente) – Este medicamento não deve ser utilizado por mulheres grávidas ou que possam ficar grávidas durante o tratamento.
De modo geral, o uso de Yasmin durante a amamentação não é recomendado. Se desejar tomar contraceptivo oral durante a amamentação, converse primeiramente com seu médico.
Não foram conduzidos estudos e não foram observados efeitos sobre a habilidade de dirigir veículos ou operar máquinas em usuárias de COCs.
| Drospirenona | 3 mg |
| Etinilestradiol | 0,03 mg |
Excipientes: lactose, amido, povidona, estearato de magnésio, hipromelose, macrogol, talco, dióxido de titânio, pigmento de óxido de ferro amarelo.
Não existem experiências clínicas de superdose com Yasmin. Caso você tome vários comprimidos de Yasmin podem ocorrer enjoos, vômitos ou sangramento vaginal discreto.
Se a ingestão acidental ocorrer com uma criança, consulte o médico.
Em caso de uso de grande quantidade deste medicamento, procure rapidamente socorro médico e leve a embalagem ou bula do medicamento, se possível.
As interações medicamentosas podem ocorrer com fármacos indutores das enzimas microssomais o que pode resultar em aumento da depuração dos hormônio sexuais e pode produzir sangramento de escape e/ou diminuição da eficácia do contraceptivo oral.
Usuárias sob tratamento com qualquer uma dessas substâncias devem utilizar temporária e adicionalmente um método contraceptivo de barreira ou escolher um outro método contraceptivo.
O método de barreira deve ser usado concomitantemente, assim como nos 28 dias posteriores à sua descontinuação. Se a necessidade de utilização do método de barreira estender-se além do final da cartela do COC, a paciente deverá iniciar a cartela seguinte imediatamente após o término da cartela em uso, sem proceder ao intervalo de pausa habitual.
Fenitoínas, barbuituricos, primidona, carbamazepina, rifampicina e também possivelmente com oxcarbamazepina, topiramato, felbamato, griseofulvina e produtos contendo Erva de São João.
Quando coadministrados com COCs, muitos inibidores das HIV/HCV proteases e inibidores não nucleosídios da transcriptase reversa aumentar ou diminuir as concentrações plasmáticas de estrogênios ou progestógenos. Essas alterações podem ser clinicamente relevantes em alguns casos.
Inibidores potentes e moderados do CYP 3A4 tais como antifúngicos azólicos (como por exemplo, itraconazol, voriconazol, fluconazol), verapamil, macrolídeos (como por exemplo, claritromicina, eritromicina), diltiazem e suco de toranja (grapefruit) podem aumentar as concentrações plasmáticas do estrogênio ou progestógeno ou de ambos.
Em um estudo de múltiplas doses com uma combinação de drospirenona (3 mg/dia)/etinilestradiol (0,02 mg/dia), coadministrada com cetoconazol, um potente inibidor do CYP 3A4, por 10 dias, resultou em um aumento da ASC (0-24h) de 2,68 vezes (90%IC: 2,44-2,95) para drospirenona e 1,40 vezes (90%IC: 1,31-1,49) para o etinilestradiol.
Doses de 60 a 120 mg/dia de etoricoxibe têm demonstrado aumento na concentração plasmática de etinilestradiol de 1,4-1,6 vezes, respectivamente, quando administrado concomitantemente com um contraceptivo hormonal combinado contendo 0,035mg de etinilestradiol.
COCs podem interferir no metabolismo de outros fármacos; consequentemente, as concentrações plasmáticas e tecidual podem aumentar (p.ex, ciclosporina) ou diminuir (p.ex., lamotrigina).
A drospirenona, in vitro, é capaz de inibir fraca a moderadamente enzimas do citocromo P450, CYP1A1, CYP2C9, CYP2C19 e CYP3A4.
Observou-se em estudos de interações in vivo, em voluntárias que utilizavam omeprazol, sinvastatina ou midazolam como substratos marcadores, que é pouco provável uma interação clinicamente relevante da drospirenona, em doses de 3mg, com o metabolismo de outros fármacos mediados pelo citocromo P450.
O etinilestradiol, in vitro, é um inibidor reversível do CYP2C19, CYP1A1 e CYP1A2, bem como um inibidor, baseado no mecanismo, do CYP3A4/5, CYP2C8 e CYP2J2. Em estudos clínicos, a administração de contraceptivos hormonais contendo etinilestradiol não levou a qualquer aumento ou somente um discreto aumento das concentrações plasmáticas dos substratos do CYP3A4 (por exemplo, midazolam) enquanto que as concentrações plasmáticas dos substratos do CYP1A2 podem aumentar discretamente (por exemplo, teofilina) ou moderadamente (por exemplo, melatonina e tizanidina).
Existe um potencial teórico para aumento no potássio sérico em usuárias de drospirenona + etinilestradiol que estejam tomando outros medicamentos que podem aumentar os níveis séricos de potássio.
Tais medicamentos incluem antagonistas do receptor de angiotensina II, diuréticos poupadores de potássio e antagonistas da aldosterona.
Entretanto, em estudos avaliando a interação da drospirenona (combinada com estradiol) com um inibidor da enzima conversora de angiotensina ou indometacina, nenhuma diferença clínica ou estatisticamente significativa nas concentrações séricas de potássio foi observada.
Deve-se avaliar também as informações contidas na bula do medicamento utilizado concomitantemente a fim de identificar interações em potencial.
O uso de esteróides presentes nos contraceptivos pode influenciar os resultados de certos exames laboratoriais, incluindo parâmetros bioquímicos das funções hepática, tireoidiana, adrenal e renal; níveis plasmáticos de proteínas (transportadoras), por exemplo, globulina de ligação a corticosteróides e frações lipídicas/lipoprotéicas; parâmetros do metabolismo de carboidratos e parâmetros da coagulação e fibrinólise.
As alterações geralmente permanecem dentro do intervalo laboratorial considerado normal. A drospirenona provoca aumento na aldosterona plasmática e na atividade da renina plasmática, induzidos pela sua leve atividade antimineralocorticóide.
Não há relatos até o momento.
Os contraceptivos orais combinados (COCs) são utilizados para prevenir a gravidez. Quando usados corretamente, o índice de falha é de aproximadamente 1% ao ano. O índice de falha pode aumentar quando há esquecimento de tomada dos comprimidos ou quando estes são tomados incorretamente, ou ainda em casos de vômitos dentro de 3 a 4 horas após a ingestão de um comprimido ou diarreia intensa, bem como na vigência de interações medicamentosas.
O efeito contraceptivo dos contraceptivos orais combinados (COCs) baseia-se na interação de diversos fatores, sendo que os mais importantes são inibição da ovulação e alterações na secreção cervical.
Um grande estudo de coorte prospectivo, de 3 braços demonstrou que a frequência de diagnóstico de TEV (Tromboembolismo Venoso) varia entre 8 e 10 por 10.000 mulheres por ano que utilizam COC com baixa dose de estrogênio (< 0,05 mg de etinilestradiol). Dados mais recentes sugerem que a frequência de diagnóstico de TEV é de aproximadamente 4,4 por 10.000 mulheres por ano não usuárias de COCs e não grávidas. Essa faixa está entre 20 a 30 por 10.000 mulheres grávidas ou no pós-parto.
O risco aumentado de TEV associado ao uso de COC é atribuído ao componente estrogênico.
Ainda há discussões científicas referentes a qualquer efeito modulador do componente progestogênico dos COCs sob o risco de TEV. Estudos epidemiológicos que compararam o risco de TEV associado ao uso de etinilestradiol 0,03 mg / drospirenona 3mg ao risco do uso de COCs contendo levonorgestrel relataram resultados que variam de sem diferença no risco a aumento de três vezes no risco.
Dois estudos pós-aprovação foram concluídos especificamente para etinilestradiol 0,03 mg /drospirenona 3mg. Em um deles, estudo prospectivo de vigilância ativa, verificou-se que a incidência de TEV em mulheres com ou sem outros fatores de risco para TEV, que usaram etinilestradiol 0,03 mg / drospirenona 3mg, esta na mesma faixa de usuárias de COCs com o componente levonorgestrel ou de outros COCs (de várias outras marcas). O outro estudo prospectivo e controlado, comparando usuárias de etinilestradiol 0,03 mg / drospirenona 3mg a usuárias de outros COCS, também confirmou incidência similar de TEV entre todas as coortes.
Além da ação contraceptiva, as combinações estrogênio/progestógeno apresentam diversas propriedades positivas. O ciclo menstrual torna-se mais regular, a menstruação apresenta-se frequentemente menos dolorosa e o sangramento menos intenso, o que, neste último caso, pode reduzir a possibilidade de ocorrência de deficiência de ferro.
Além da ação contraceptiva, a drospirenona apresenta outras propriedades: atividade antimineralocorticoide, que pode prevenir o ganho de peso e outros sintomas causados pela retenção de líquido; neutraliza a retenção de sódio relacionada ao estrogênio, proporcionando tolerabilidade muito boa e efeitos positivos na síndrome pré-menstrual. Em combinação com o etinilestradiol, a drospirenona exibe um perfil lipídico favorável caracterizado pelo aumento do HDL. Sua atividade antiandrogênica produz efeito positivo sobre a pele, reduzindo as lesões acneicas e a produção sebácea. Além disso, a drospirenona não se contrapõe ao aumento das globulinas de ligação aos hormônios sexuais (SHBG) induzido pelo etinilestradiol, o que auxilia a ligação e a inativação dos andrógenos endógenos.
A drospirenona é desprovida de qualquer atividade androgênica, estrogênica, glicocorticoide e antiglicocorticoide. Isto, em conjunto com suas propriedades antimineralocorticoide e antiandrogênica, lhe confere um perfil bioquímico e farmacológico muito similar ao do hormônio natural progesterona. Além disso, há evidência da redução do risco de ocorrência de câncer de endométrio e de ovário. Os COCs de dose mais elevada (0,05 mg de etinilestradiol) também diminuem a incidência de tumores fibrocísticos de mama, cistos ovarianos, doença inflamatória pélvica e gravidez ectópica. Ainda não existe confirmação de que isto também se aplique aos contraceptivos orais de dose mais baixa.
A drospirenona é rápida e quase que totalmente absorvida quando administrada por via oral.
Os níveis séricos máximos do fármaco, de aproximadamente 37 ng/ml, são alcançados 1 a 2 horas após a ingestão de uma dose única. Sua biodisponibilidade está compreendida entre 76 e 85% e não sofre influência da ingestão concomitante de alimentos.
A drospirenona liga-se à albumina sérica e não à globulina de ligação aos hormônios sexuais (SHBG) ou à globulina transportadora de corticosteroides (CBG). Somente 3 a 5% das concentrações séricas totais do fármaco estão presentes na forma de esteroides livres, sendo que 95 a 97% encontram-se ligadas à albumina de forma inespecífica. O aumento da SHBG induzido pelo etinilestradiol não afeta a ligação da drospirenona às proteínas séricas. O volume aparente de distribuição da drospirenona é de 3,7 a 4,2 l/kg.
A drospirenona é totalmente metabolizada após a administração oral. No plasma, seus principais metabólitos são a forma ácida da drospirenona, formada pela abertura do anel de lactona e o 4,5-diidro-drospirenona-3-sulfato, formado pela redução e subsequente sulfatação. A drospirenona está também sujeita ao metabolismo oxidativo catalisado pelo CYP3A4. A taxa de depuração sérica da drospirenona é de 1,2 a 1,5 ml/min/kg.
Os níveis séricos da drospirenona diminuem em duas fases. A fase de disposição terminal é caracterizada por uma meia-vida de aproximadamente 31 horas. A drospirenona não é eliminada na forma inalterada. Seus metabólitos são eliminados pelas vias biliar e urinária em uma proporção de aproximadamente 1,2 a 1,4. A meia-vida de eliminação dos metabólitos pela urina e fezes é de cerca de 1,7 dias.
A farmacocinética da drospirenona não é influenciada pelos níveis de SHBG. Durante a ingestão diária, os níveis séricos do fármaco aumentam cerca de 2 a 3 vezes, atingindo o estado de equilíbrio durante a segunda metade de um ciclo de utilização.
Os níveis séricos da drospirenona no estado de equilíbrio, em mulheres com alteração renal leve (depuração de creatinina CLcr, 50 a 80 ml/min), foram comparáveis àquelas mulheres com função renal normal (CLcr, > 80 ml/min). Os níveis séricos da drospirenona foram em média 37% mais elevados em mulheres com alteração renal moderada (CLcr, 30 a 50 ml/min) comparado àquelas mulheres com função renal normal. O tratamento com drospirenona foi bem tolerado em todos os grupos e não mostrou qualquer efeito clinicamente significativo na concentração sérica de potássio.
Em mulheres com alteração hepática moderada, (Child-Pugh B) os perfis de tempo da concentração sérica média da drospirenona foram comparáveis àquelas mulheres com função hepática normal, durante as fases de absorção/distribuição, com valores similares de Cmax. A meia-vida terminal média da drospirenona foi 1,8 vezes maior nas voluntárias com alteração hepática moderada do que nas voluntárias com função hepática normal. Uma diminuição de aproximadamente 50% na depuração oral aparente (CL/f) foi verificada nas voluntárias com alteração hepática moderada quando comparada àquelas com função hepática normal. A diminuição observada na depuração da drospirenona em voluntárias com alteração hepática moderada, comparada às voluntárias normais, não foi traduzido em qualquer diferença aparente nas concentrações séricas de potássio entre os dois grupos de voluntárias. Mesmo na presença de diabetes e tratamento concomitante com espironolactona (dois fatores que podem predispor a uma usuária a hipercalemia), não foi observado aumento nas concentrações séricas de potássio, acima do limite permitido da variação normal. Pode-se concluir que a drospirenona é bem tolerada em pacientes com alteração hepática leve ou moderada (Child-Pugh B).
O impacto de fatores étnicos na farmacocinética da drospirenona e do etinilestradiol foi avaliado após administração de doses orais únicas e repetidas a mulheres jovens e saudáveis, caucasianas e japonesas. Os resultados mostraram que as diferenças étnicas entre mulheres japonesas e caucasianas não tiveram influência clinicamente relevante na farmacocinética da drospirenona e do etinilestradiol.
O etinilestradiol administrado por via oral é rápida e completamente absorvido. Os níveis séricos máximos de 54 a 100 pg/ml são alcançados em 1 a 2 horas. Durante a absorção e metabolismo de primeira passagem, o etinilestradiol é metabolizado extensivamente, resultando em biodisponibilidade oral média de aproximadamente 45%, com ampla variação interindividual de cerca de 20 a 65%. A ingestão concomitante de alimentos reduziu a biodisponibilidade do etinilestradiol em cerca de 25% dos indivíduos estudados, enquanto nenhuma alteração foi observada nos outros indivíduos.
O etinilestradiol liga-se alta e inespecificamente à albumina sérica (aproximadamente 98%) e induz aumento das concentrações séricas de SHBG. Foi determinado o volume aparente de distribuição de cerca de 2,8 a 8,6 l/kg.
O etinilestradiol está sujeito a um significativo metabolismo de primeira passagem no intestino e fígado. O etinilestradiol e seus metabólitos oxidativos são conjugados primariamente com glicuronídios ou sulfato. A taxa de depuração metabólica do etinilestradiol é de cerca de 2,3 a 7 ml/min/kg.
Os níveis séricos de etinilestradiol diminuem em duas fases de disposição, caracterizadas por meias-vidas de cerca de 1 hora e 10 a 20 horas, respectivamente. O etinilestradiol não é eliminado na forma inalterada; seus metabólitos são eliminados com meia-vida de aproximadamente um dia. A proporção de excreção é de 4 (urina): 6 (bile).
As condições no estado de equilíbrio são alcançadas durante a segunda metade de um ciclo de utilização, quando os níveis séricos de etinilestradiol elevam-se em 40 a 110%, quando comparados com dose única.
Os dados pré-clínicos obtidos através de estudos convencionais de toxicidade de dose repetida, genotoxicidade, potencial carcinogênico e toxicidade para a reprodução mostraram que não há risco especialmente relevante para humanos.
No entanto, deve-se ter em mente que esteroides sexuais podem estimular o crescimento de determinados tecidos e tumores dependentes de hormônio.
O medicamento deve ser mantido em temperatura ambiente (entre 15°C e 30°C). Proteger da umidade.
Número de lote e datas de fabricação e validade: vide embalagem.
Não use medicamento com o prazo de validade vencido. Guarde-o em sua embalagem original.
Comprimidos revestidos de cor amarelo claro, sem cheiro (odor) ou gosto característico.
Antes de usar, observe o aspecto do medicamento. Caso ele esteja no prazo de validade e você observe alguma mudança no aspecto, consulte o farmacêutico para saber se poderá utilizá-lo.
Todo medicamento deve ser mantido fora do alcance das crianças.
MS – 1.7056.0070
Farm. Resp.:
Dra. Dirce Eiko Mimura
CRF-SP nº 16532
Fabricado por:
Schering do Brasil, Química e Farmacêutica Ltda.
São Paulo – SP
Registrado por:
Bayer S.A.
Rua Domingos Jorge, 1.100 04779-900 - Socorro - São Paulo – SP
C.N.P.J. nº 18.459.628/0001-15
Indústria Brasileira
Venda sob prescrição médica.