
R$ 82,73
RReferência
4
ofertasMelhores preços a partir de R$ 62,79 até R$ 82,73
Oferta patrocinada
R$ 82,73
Mais de 47 anos de tradição, loja RA1000 e Ebit Diamante!
economize
24.10%
R$ 62,79
economize
10.77%
R$ 73,82
Entregas para todo o Brasil. Clique e confira!
economize
2.80%
R$ 80,41
Diane 35 é utilizado no tratamento de doenças relacionadas aos hormônios andrógenos na mulher, tais como a acne, principalmente nas formas pronunciadas e naquelas acompanhadas de seborreia, inflamações ou formações de nódulos (acne papulopustulosa, acne nodulocística); casos leves de hirsutismo (excesso de pelos) e síndrome de ovários policísticos (SOP).
Para o tratamento da acne, Diane 35 deve ser usado quando terapia tópica ou tratamentos com antibióticos sistêmicos não forem considerados adequados.
Embora o medicamento Diane 35 também funcione como um contraceptivo oral, ele não deve ser utilizado exclusivamente em mulheres para contracepção, mas sim reservado apenas para mulheres que necessitam de tratamento para as condições andrógeno-dependentes descritas.
Recomenda-se ainda, que o tratamento seja retirado de 3 a 4 ciclos após a condição indicada ter sido resolvida e que o Diane 35 não seja continuado unicamente para fornecer contracepção oral.
Diane 35 é um medicamento indicado para o tratamento de doenças relacionadas aos hormônios andrógenos produzidos pelo organismo feminino. Cada drágea contém uma combinação de dois hormônios diferentes: o acetato de ciproterona (progestógeno com propriedades antiandrogênicas) e o etinilestradiol (estrogênio). Devido à pequena quantidade de hormônios, Diane 35 é considerado um medicamento de baixa dose.
O acetato de ciproterona inibe a influência dos hormônios andrógenos. Portanto, é possível tratar doenças causadas pelo aumento da produção de andrógenos ou por uma sensibilidade individual a estes hormônios.
Durante a terapia com Diane 35, reduz-se a função excessiva das glândulas sebáceas, as quais desempenham um papel importante no desenvolvimento da acne e da seborreia. Isto usualmente conduz à resolução das erupções da acne preexistentes, normalmente verificada após 3 a 4 meses de terapia. A oleosidade excessiva da pele geralmente desaparece mais cedo. O tratamento com Diane 35 é indicado para mulheres em idade reprodutiva que exibem formas leves de hirsutismo (excesso de pêlo) e, em particular, nos casos de leve aumento de pêlos faciais. Entretanto, os resultados apenas tornam-se visíveis após vários meses de tratamento.
No tratamento de mulheres com síndrome de ovários policísticos (SOP), Diane 35 alivia os sinais de androgenização, leva à normalização dos parâmetros endócrinos, à redução da formação de cistos e do volume ovariano e auxilia na regularização da menstruação. Devido à combinação dos princípios ativos (acetato de ciproterona / etinilestradiol), Diane 35 possui as mesmas propriedades dos contraceptivos orais: quando Diane 35 é tomado corretamente (sem esquecimento de tomada de drágeas), a probabilidade de engravidar é muito pequena. Portanto, o uso concomitante de outros contraceptivos hormonais não é necessário.
Diane 35 pode também apresentar os mesmos efeitos benéficos dos COCs: o sangramento menstrual torna-se menos intenso e o período mais curto, o que pode reduzir a ocorrência de deficiência de ferro. Além disso, a menstruação frequentemente torna-se menos dolorosa.
Diane 35 não deve ser utilizado na presença das condições descritas a seguir. Caso você apresente qualquer uma destas condições, informe seu médico antes de iniciar o uso de Diane 35.
Se qualquer um destes casos ocorrer pela primeira vez enquanto estiver tomando medicamento do tipo de Diane 35, descontinue o uso imediatamente e consulte seu médico. Neste período, outras medidas contraceptivas não-hormonais devem ser empregadas.
Diane 35 não deve ser utilizado por homens.
Diane 35 não é indicado durante a gravidez.
Quando usado corretamente, o índice de falha é de aproximadamente 1% ao ano (uma gestação a cada 100 mulheres por ano de uso). O índice de falha pode aumentar quando há esquecimento de tomada das drágeas ou quando estas são tomadas incorretamente, ou ainda em casos de vômitos dentro de 3 a 4 horas após a ingestão de uma drágea ou diarreia intensa, bem como interações medicamentosas.
Siga rigorosamente o procedimento indicado, pois o não-cumprimento pode ocasionar falhas na obtenção dos resultados, além de levar a sangramentos intermenstruais e uma diminuição do efeito contraceptivo. A posologia de Diane 35 é igual a da maioria dos contraceptivos usuais. Assim sendo, as mesmas regras de administração devem ser consideradas.
A embalagem de Diane 35 contém 21 drágeas. No verso da cartela está indicado o dia da semana no qual cada drágea deve ser ingerida. Tome uma drágea por dia, aproximadamente à mesma hora, com água se necessário. Siga a direção das flechas, seguindo a ordem dos dias da semana, até que tenha tomado todas as 21 drágeas. Terminadas as drágeas da cartela, realize uma pausa de 7 dias. Neste período, cerca de 2 a 3 dias após a ingestão da última drágea de Diane 35, deve ocorrer sangramento semelhante ao menstrual (sangramento por privação hormonal). Inicie nova cartela no oitavo dia, independentemente de ter cessado ou não o sangramento. Isto significa que, em cada mês, estará sempre iniciando uma nova cartela no mesmo dia da semana e que ocorrerá o sangramento por privação mais ou menos nos mesmos dias da semana.
Inicie o uso de Diane 35 no primeiro dia de menstruação, ou seja, tome a drágea indicada com o dia da semana correspondente ao primeiro dia de sangramento. Por exemplo, se a sua menstruação iniciar na sexta-feira, tome a drágea indicada “sexta-feira” no verso da cartela, seguindo a ordem dos dias. Diane 35 terá ação imediata, não será necessário o uso de outro método contraceptivo.
Inicie a tomada de Diane 35 após o término da cartela do contraceptivo que estava tomando. Isto significa que não haverá pausa entre as cartelas. Se o contraceptivo que estava tomando apresenta comprimidos inativos, ou seja, sem princípio ativo, inicie a tomada de Diane 35 após a ingestão do último comprimido ativo do contraceptivo.
Caso não saiba diferenciar os comprimidos ativos dos inativos, pergunte ao seu médico.
O uso de Diane 35 também poderá ser iniciado mais tarde, no máximo, no dia seguinte ao último dia de pausa ou no dia seguinte após ter tomado o último comprimido inativo do contraceptivo anterior.
Se a paciente estiver mudando de anel vaginal ou adesivo transdérmico, deve começar preferencialmente no dia da retirada do último anel ou adesivo do ciclo ou, no máximo, no dia previsto para a próxima aplicação.
Neste caso, deve-se descontinuar o uso da minipílula e iniciar a tomada de Diane 35 no dia seguinte, no mesmo horário. Adicionalmente, utilize um método contraceptivo de barreira (por exemplo, preservativo) caso tenha relação sexual nos 7 primeiros dias de uso de Diane 35.
Inicie o uso de Diane 35 na data prevista para a próxima injeção ou no dia de extração do implante ou do SIU. Adicionalmente, utilize um método contraceptivo de barreira (por exemplo, preservativo) caso tenha relação sexual nos 7 primeiros dias de uso de Diane 35.
No pós-parto seu médico poderá aconselhá-la a esperar por um ciclo menstrual normal antes de iniciar o uso de Diane 35.
Às vezes, o uso de Diane 35 pode ser antecipado com o consentimento do médico. Se após o parto você teve relação sexual antes de iniciar o uso de Diane 35, você precisa ter certeza de que não está grávida ou esperar até o próximo período menstrual.
Se estiver amamentando, discuta primeiramente com seu médico.
Consulte seu médico.
O tempo para início da eficácia é de pelo menos 3 meses para acne e os efeitos são mais pronunciados com maior duração do tratamento (e no máximo após 12 meses de tratamento).
O tempo para início da eficácia para o tratamento do hirsutismo é mais longo quando comparado ao da acne (6-12 meses). A necessidade da continuação do tratamento deve ser avaliada periodicamente pelo médico.
O tempo para início da eficácia para síndrome dos ovários policísticos também é mais longo e depende da gravidade dos sintomas. O tratamento deve ser realizado por vários meses e a necessidade da continuação do tratamento deve ser avaliada pelo médico.
Caso o uso de Diane 35 seja reiniciado (após 4 semanas ou mais de intervalo sem pílula) deve-se considerar risco aumentado de tromboembolismo venoso (TEV).
Diane 35 não deve ser utilizado exclusivamente como contraceptivo.
Diane 35 é indicado apenas para uso após a menarca (primeira menstruação).
Diane 35 não é indicado para uso após a menopausa.
Diane 35 é contraindicado em mulheres com doença hepática grave.
Fale com seu médico. Dados disponíveis não sugerem alteração no tratamento desta população de pacientes.
Se ocorrerem vômitos ou diarreia intensa, as substâncias ativas da drágea podem não ter sido absorvidas completamente. Se ocorrerem vômitos no período de 3 a 4 horas após a ingestão da drágea, é como se tivesse esquecido de tomá-la. Consulte seu médico em quadros de diarreia intensa.
Como ocorre com todos os contraceptivos orais, pode surgir, durante os primeiros meses de uso, sangramento intermenstrual (gotejamento ou sangramento de escape), isto é, sangramento fora da época esperada, podendo ser necessário o uso de absorventes higiênicos. Deve-se continuar a tomar as drágeas, pois, em geral, o sangramento intermenstrual cessa espontaneamente, uma vez que seu corpo tenha se adaptado ao medicamento (geralmente, após 3 meses de tomada das drágeas). Caso o sangramento não cesse, torne-se mais intenso ou reinicie, consulte o seu médico.
Se todas as drágeas foram tomadas sempre no mesmo horário, não houve vômito, diarreia intensa ou uso concomitante de outros medicamentos, é pouco provável que você esteja grávida. Continue tomando Diane 35 normalmente.
Caso não ocorra sangramento por dois meses seguidos, você pode estar grávida. Consulte seu médico imediatamente. Não inicie nova cartela de Diane 35 até que a suspeita de gravidez seja afastada pelo seu médico. Neste período use medidas contraceptivas não- hormonais.
O uso de Diane 35 pode ser descontinuado a qualquer momento. Porém, não o faça sem o conhecimento do seu médico.
Se você não deseja engravidar após descontinuar o uso de Diane 35, consulte o seu médico para que ele lhe indique outro método contraceptivo.
Se você desejar engravidar é recomendável que espere por um ciclo menstrual natural. Converse com o seu médico.
Siga a orientação de seu médico, respeitando sempre os horários, as doses e a duração do tratamento.
Não interrompa o tratamento sem o conhecimento do seu médico.
Este medicamento não deve ser partido, aberto ou mastigado.
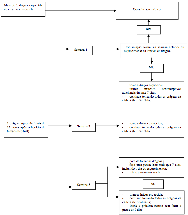
Se houver um atraso de menos de 12 horas do horário habitual, o efeito contraceptivo de Diane 35 é mantido. Tome a drágea esquecida assim que se lembrar e tome a próxima drágea no horário habitual.
Se houver um atraso de mais de 12 horas do horário habitual, a proteção contraceptiva de Diane 35 pode ficar reduzida, especialmente se ocorrer esquecimento da tomada no começo ou no final da cartela. Veja abaixo como proceder em cada caso específico.
Tome a drágea esquecida assim que se lembrar (inclui-se a possibilidade de tomar duas drágeas de uma só vez) e continue a tomar as próximas drágeas no horário habitual. Utilize método contraceptivo adicional (método de barreira – por exemplo, preservativo) durante os próximos 7 dias. Se teve relação sexual na semana anterior ao esquecimento da tomada da drágea, há possibilidade de engravidar. Comunique o fato imediatamente ao seu médico.
Tome a drágea esquecida assim que se lembrar (inclui-se a possibilidade de tomar duas drágeas de uma só vez) e continue a tomar as próximas drágeas no horário habitual. A proteção contraceptiva de Diane 35 está mantida. Não é necessário utilizar método contraceptivo adicional.
Exemplo em caso de esquecimento:

Se mais de uma drágea de uma mesma cartela for esquecida, consulte seu médico. Quanto mais drágeas sequenciais forem esquecidas, menor será o efeito contraceptivo.
Se não ocorrer sangramento por privação hormonal (semelhante à menstruação) no intervalo de 7 dias, pode ser que esteja grávida. Consulte seu médico antes de iniciar uma nova cartela.

Em caso de dúvidas, procure orientação do farmacêutico, do seu médico ou do cirurgião-dentista.
Nesta bula estão descritas várias situações em que o uso de medicamento do tipo de Diane® 35 deve ser descontinuado, ou em que pode haver diminuição da sua eficácia. Nestas situações, deve-se evitar relação sexual ou, então, utilizar adicionalmente métodos contraceptivos não-hormonais como, por exemplo, preservativo ou outro método de barreira. Não utilize os métodos da tabelinha (do ritmo ou Ogino-Knaus) ou da temperatura. Esses métodos podem falhar, pois medicamentos do tipo de Diane 35 modificam as variações de temperatura e do muco cervical que ocorrem durante o ciclo menstrual normal.
Diane 35 não protege contra infecções causadas pelo HIV (AIDS), nem contra qualquer outra doença sexualmente transmissível.
É recomendável consultar o médico regularmente para que ele possa realizar os exames clínico geral e ginecológico de rotina e confirmar se o uso de Diane 35 pode ser continuado.
O uso de medicamento do tipo de Diane 35 requer cuidadosa supervisão médica na presença das condições descritas abaixo. Essas condições devem ser comunicadas ao médico antes do início do uso de Diane 35:
Se algum destes casos ocorrer pela primeira vez, reaparecer ou agravar-se enquanto estiver tomando medicamento do tipo de Diane 35, consulte seu médico.
Descontinue o uso das drágeas e consulte seu médico imediatamente, se notar possíveis sinais de coágulos sanguíneos.
Se o hirsutismo surgiu recentemente ou intensificou-se consideravelmente nos últimos tempos, seu médico deve ser informado de pronto, devido à necessidade de se descobrir a causa.
Diane 35 também funciona como um contraceptivo oral. Você e seu médico devem considerar todos os fatores que são importantes para o uso seguro de contraceptivos orais combinados.
A experiência com medicamentos contendo combinações de estrogênio/progestógeno, como no caso de Diane 35, baseia-se, predominantemente, nos contraceptivos orais combinados. Portanto, as precauções abaixo relacionadas para o uso de contraceptivos orais também se aplicam para o produto Diane 35.
Este medicamento requer uso cuidadoso, sob vigilância médica estrita e acompanhado por controles periódicos da função hepática (bilirrubinas e transaminases) por causar hepatotoxicidade (tóxico para o fígado) aos 8, 15, 30 e 90 dias de tratamento. Este medicamento não é aprovado para uso exclusivo como anticoncepcional.
A trombose é a formação de um coágulo sanguíneo que pode interromper a passagem do sangue pelos vasos. A trombose às vezes ocorre nas veias profundas das pernas (trombose venosa profunda). O tromboembolismo venoso (TEV) pode se desenvolver se você estiver tomando ou não uma pílula. Ele também pode ocorrer se você estiver grávida. Se este coágulo desprender-se das veias onde foi formado, ele pode se deslocar para as artérias pulmonares, causando embolia pulmonar. Os coágulos sanguíneos também podem ocorrer muito raramente nos vasos sanguíneos do coração (causando o ataque cardíaco). Os coágulos ou a ruptura de um vaso no cérebro pode causar o derrame.
Estudos de longa duração sugerem que pode existir associação entre o uso de pílula (também chamada de contraceptivo oral combinado ou pílula combinada, pois contém dois diferentes tipos de hormônios femininos chamados estrogênios e progestógenos) e um risco aumentado de coágulos sanguíneos arteriais e venosos, embolia, ataque cardíaco ou derrame. A ocorrência destes eventos é rara.
O risco de ocorrência de tromboembolismo venoso (TEV) é mais elevado durante o primeiro ano de uso do contraceptivo. Este aumento no risco está presente em usuárias de primeira vez de contraceptivo combinado e em usuárias que estão voltando a utilizar o mesmo contraceptivo combinado utilizado anteriormente ou outro contraceptivo combinado (após 4 semanas ou mais sem utilizar pílula). Dados de um grande estudo sugerem que o risco aumentado está principalmente presente nos 3 primeiros meses.
O risco de ocorrência de tromboembolismo venoso em usuárias de pílulas contendo baixa dose de estrogênio (<0,05 mg de etinilestradiol) é duas a três vezes maior que em não usuárias de COCs, que não estejam grávidas e permanece menor do que o risco associado à gravidez e ao parto.
Muito ocasionalmente, eventos tromboembólicos, arteriais ou venosos, podem causar incapacidade grave permanente, podendo provocar risco para a vida da paciente ou podendo inclusive ser fatais.
O tromboembolismo venoso se manifesta como trombose venosa profunda e/ou embolia pulmonar e pode ocorrer durante o uso de qualquer contraceptivo hormonal combinado.
Em casos extremamente raros, os coágulos sanguíneos também podem ocorrer em outras partes do corpo incluindo fígado, intestino, rins, cérebro ou olhos.
Seu médico irá verificar se, por exemplo, você possui um risco maior de desenvolver trombose devido à combinação de fatores de risco ou talvez um único fator de risco muito alto.
No caso de uma combinação de fatores de risco, o risco pode ser mais alto que uma simples adição de dois fatores individuais. Se o risco for muito alto, seu médico não irá prescrever o uso da pílula.
Imediatamente após o parto, as mulheres têm risco aumentado de formação de coágulos, portanto pergunte ao seu médico quando você poderá iniciar o uso de pílula combinada após o parto.
O câncer de mama é diagnosticado com frequência um pouco maior entre as usuárias dos contraceptivos orais, mas não se sabe se esse aumento é devido ao uso do contraceptivo. Pode ser que esta diferença esteja associada à maior frequência com que as usuárias de contraceptivos orais consultam seus médicos.
O risco de câncer de mama desaparece gradualmente após a descontinuação do uso do contraceptivo hormonal combinado. É importante examinar as mamas regularmente e contatar o médico se você sentir qualquer caroço nas mamas.
Em casos raros, foram observados tumores benignos de fígado e, mais raramente, tumores malignos de fígado nas usuárias de contraceptivos orais. Em casos isolados, estes tumores podem causar hemorragias internas com risco para a vida da paciente.
Em caso de dor abdominal intensa, consulte o seu médico imediatamente.
O fator de risco mais importante para o câncer cervical é a infecção persistente pelo HPV (papilomavírus humano). Alguns estudos indicaram que o uso prolongado de contraceptivos orais pode contribuir para este risco aumentado, mas continua existindo controvérsia sobre a extensão em que esta ocorrência possa ser atribuída aos efeitos concorrentes, por exemplo, da realização de exame cervical e do comportamento sexual, incluindo a utilização de contraceptivos de barreira.
Os tumores mencionados acima podem provocar risco para a vida da paciente ou podem ser fatais.
Não use medicamento sem o conhecimento do seu médico. Pode ser perigoso para a saúde.
Como ocorre com todo medicamento, podem surgir reações desagradáveis com o uso de Diane 35.
As reações graves associadas ao uso de Diane 35, assim como os sintomas relacionados, estão descritos em “Diane 35 e a trombose” e “Diane 35 e o câncer” no item "Precauções". Leia estes itens com atenção e não deixe de conversar com o seu médico em caso de dúvidas ou imediatamente quando achar apropriado.
As seguintes reações têm sido observadas em usuárias de Diane 35:
Náuseas, dor abdominal, aumento de peso corporal, dor de cabeça, depressão ou alterações de humor, dor nas mamas incluindo hipersensibilidade.
Vômitos, diarreia, retenção de líquido, enxaqueca, diminuição do desejo sexual, aumento do tamanho das mamas, erupção cutânea, urticária.
Coágulos sanguíneos venosos, intolerância a lentes de contato, reações alérgicas (hipersensibilidade), diminuição de peso corporal, aumento do desejo sexual, secreção vaginal, secreção nas mamas, eritema nodoso ou multiforme (doenças de pele).
A frequência de diagnóstico de câncer de mama é ligeiramente maior em usuárias de CO. Como o câncer de mama é raro em mulheres abaixo de 40 anos o aumento do risco é pequeno em relação ao risco geral de câncer de mama. A causalidade com uso de COC é desconhecida.
Informe ao seu médico, cirurgião-dentista ou farmacêutico o aparecimento de reações indesejáveis pelo uso do medicamento. Informe também à empresa através do seu serviço de atendimento.
Em especial se essas reações forem graves ou persistentes, ou se houver mudança no seu estado de saúde que possa estar relacionada ao uso de Diane 35.
Diane 35 não deve ser usado quando há suspeita de gravidez, durante a gestação ou durante a amamentação. Informe imediatamente ao seu médico se houver suspeita ou ocorrência de gravidez durante o uso do medicamento, ou se estiver amamentando.
Caso a usuária engravide durante o uso de Diane 35, deve-se descontinuar o seu uso.
Este medicamento causa malformação ao bebê durante a gravidez.
Atenção: este medicamento contém açúcar, portanto, deve ser usado com cautela em portadores de diabetes.
| Acetato de ciproterona | 2,0mg |
| Etinilestradiol | 0,035mg |
Excipientes: lactose, amido, povidona, talco, estearato de magnésio, sacarose, macrogol, carbonato de cálcio, dióxido de titânio, glicerol, cera montanglicol, pigmentos de óxido de ferro amarelo e vermelho.
Não foram observados efeitos nocivos graves após a ingestão de várias drágeas de Diane 35 de uma única vez. Caso isto ocorra, podem aparecer náuseas, vômitos ou sangramento vaginal.
Se a ingestão acidental ocorrer com uma criança, consulte o médico.
Em caso de uso de grande quantidade deste medicamento, procure rapidamente socorro médico e leve a embalagem ou bula do medicamento, se possível. Ligue para 0800 722 6001, se você precisar de mais orientações.
Podem ocorrer interações com fármacos indutores das enzimas microssomais o que pode resultar em aumento da depuração dos hormônios sexuais e causar sangramento de escape e/ou diminuição da eficácia do contraceptivo oral.
Pacientes sob tratamento com qualquer uma das substâncias acima citadas devem utilizar temporária e adicionalmente um método contraceptivo de barreira ou escolher um outro método contraceptivo. O método de barreira deve ser usado concomitantemente durante o período de administração concomitante da substância, assim como nos 28 dias posteriores à sua descontinuação.
Se o período de utilização do método de barreira estender-se além do final da cartela de Acetato de Ciproterona + Etinilestradiol (substâncias ativas), a cartela seguinte deverá ser iniciada imediatamente após o término da cartela em uso, sem proceder ao intervalo de pausa habitual.
Fenitoína, barbitúricos, primidona, carbamazepina, rifampicina e possivelmente, também com oxcarbazepina, topiramato, felbamato, griseofulvina e produtos contendo Erva de São João.
Quando coadministrados com Acetato de Ciproterona + Etinilestradiol (substâncias ativas), muitos inibidores de protease do HIV/HCV e inibidores da transcriptase reversa não nucleosídicos podem aumentar ou diminuir as concentrações plasmáticas de estrogênios ou progestógenos.
Estas alterações podem ser clinicamente relevantes em alguns casos.
Medicamentos contendo combinações estrogênio/progestógeno, como a contida em Acetato de Ciproterona + Etinilestradiol (substâncias ativas), podem afetar o metabolismo de alguns outros fármacos.
Consequentemente, as concentrações plasmática e tecidual podem aumentar (por exemplo, ciclosporina) ou diminuir (por exemplo, lamotrigina).
Deve-se avaliar também as informações contidas na bula do medicamento utilizado concomitantemente a fim de identificar interações em potencial.
Dados de eficácia de 3 estudos pivotais com Acetato de Ciproterona + Etinilestradiol (substâncias ativas) (2mg de acetato de ciproterona + 0,035mg de etinilestradiol) incluíram resultados de 1462 mulheres com sintomas de androgenização (como acne, seborreia e hirsutismo) durante um período de 23.549 ciclos de tratamento. Casos de acne facial apresentaram uma taxa de melhora/cura de 38% ou mais com Acetato de Ciproterona + Etinilestradiol (substâncias ativas) após 3 meses de tratamento.
Ocorreu uma melhora contínua durante o período de tratamento, resultando em melhoria ou normalização dos sinais e sintomas, na maioria das pacientes após 9 meses. A avaliação após 12 ciclos de terapia demonstrou uma taxa de melhora/cura de 91% de melhora/cura com uma taxa de cura completa de 68%. Durante o ciclo 36, todos os casos de acne facial foram completamente curados.
Um perfil de eficácia similar foi observado nos casos de acne localizada na área das costas e do tórax. Novamente, 35% a 55% das pacientes apresentaram melhora ou cura dos sinais e sintomas após 3 meses de tratamento com Acetato de Ciproterona + Etinilestradiol (substâncias ativas).
A melhoria das condições foi notada mesmo antes do término do tratamento, quando 83% a 100% dos pacientes apresentaram melhora/cura após 9 a 12 meses de terapia.
Os sintomas associados à androgenização (seborreia e hirsutismo) também apresentaram melhora ao longo dos 3 estudos clínicos. No ciclo 9, a melhora na oleosidade da pele foi notada em 61% a 87% das mulheres que usaram Acetato de Ciproterona + Etinilestradiol (substâncias ativas).
Uma melhora significativa no hirsutismo ocorreu mais lentamente, entretanto a tendência de melhoria foi observada consistentemente durante o período de tratamento, sem sinais de estabilização. Após 36 ciclos de tratamento com Acetato de Ciproterona + Etinilestradiol (substâncias ativas), o hirsutismo na face, tórax e abdômen regrediram em 60%, 95% e 82% dos pacientes, respectivamente.
Uma dose diária de 1 mg de acetato de ciproterona foi considerada a dose para a inibição da ovulação. A supressão ovariana com 2 mg de acetato de ciproterona combinado com 0,035 mg de etinilestradiol (Acetato de Ciproterona + Etinilestradiol (substâncias ativas)) foi demostrada em dois estudos clínicos.
Um grande estudo internacional de fase 3 com uso estendido de Acetato de Ciproterona + Etinilestradiol (substâncias ativas) até 36 meses em 1.165 pacientes com sinais clínicos de hiperandrogenização (resultando em 21.196 ciclos) revelou um índice de Pearl de 0,1. O índice de Pearl de um grande estudo clínico observacional foi de 0,37 com limite de confiança superior 95% de 0,65.
A unidade pilossebácea, constituída pela glândula sebácea e pelo folículo piloso, é um componente da pele sensível à ação de andrógenos. Acne, seborreia e hirsutismo são condições clínicas resultantes de alterações neste órgão alvo que podem ser causadas pelo aumento da sensibilidade ou níveis elevados de andrógeno no plasma.
Ambas as substâncias contidas em Acetato de Ciproterona + Etinilestradiol (substâncias ativas) influenciam, beneficamente, o estado hiperandrogênico: o acetato de ciproterona, um antagonista competitivo do receptor de andrógeno, apresenta efeito inibitório nas células alvo e produz diminuição da concentração de andrógeno no sangue através de um efeito antigonadotrópico. Este efeito antigonadotrópico é ampliado pelo etinilestradiol que regula o aumento e a síntese de globulinas de ligação aos hormônios sexuais (SHBG) no plasma. Desse modo, reduz o andrógeno livre biologicamente presente na circulação sanguínea.
Um grande estudo de coorte prospectivo, de 3 braços demonstrou que a frequência de diagnóstico de TEV (Tromboembolismo Venoso) varia entre 8 e 10 por 10.000 mulheres por ano que utilizam COC com baixa dose de estrogênio (< 0,05 mg de etinilestradiol). Dados mais recentes sugerem que a frequência de diagnóstico de TEV é de aproximadamente 4,4 por 10.000 mulheres por ano não usuárias de COCs e não grávidas. Essa faixa está entre 20 a 30 por 10.000 mulheres grávidas ou no pós-parto.
O tratamento com Acetato de Ciproterona + Etinilestradiol (substâncias ativas) leva, geralmente após 3 a 4 meses de terapia, à resolução das erupções da acne preexistente. A oleosidade excessiva da pele geralmente desaparece mais cedo. Em mulheres que exibem formas leves de hirsutismo e, em particular, nos casos de leve aumento de pelos faciais, os resultados apenas tornam-se aparentes após vários meses de tratamento.
O efeito contraceptivo de Acetato de Ciproterona + Etinilestradiol (substâncias ativas) baseia-se na interação de diversos fatores, sendo que os mais importantes são inibição da ovulação e alterações na secreção cervical. Além da ação contraceptiva, as combinações estrogênio/progestágeno apresentam diversas propriedades positivas. O ciclo menstrual torna-se mais regular, a menstruação apresenta-se frequentemente menos dolorosa e o sangramento menos intenso, o que, neste último caso, pode reduzir a possibilidade de ocorrência de deficiência de ferro.
O acetato de ciproterona, administrado por via oral, é rápida e completamente absorvido.
Os níveis séricos máximos de 15 ng/mL são alcançados em cerca de 1,6 h após administração de dose única. A biodisponibilidade é de cerca de 88%.
O acetato de ciproterona liga-se quase que exclusivamente à albumina sérica. Cerca de 3,5 a 4,0% das concentrações séricas totais do acetato de ciproterona apresentam-se sob a forma livre. O aumento nos níveis de SHBG (globulinas de ligação aos hormônios sexuais) induzido pelo etinilestradiol não afeta a ligação do acetato de ciproterona à proteína sérica. O volume aparente de distribuição do acetato de ciproterona é de cerca de 986 ± 437 L.
O acetato de ciproterona é quase que completamente metabolizado. O metabólito principal no plasma foi identificado como 15-beta-OHCPA, o qual é formado via enzima CYP3A4 do citocromo P450. A taxa de depuração a partir do soro é de cerca de 3,6 mL/min/kg.
Os níveis séricos do acetato de ciproterona diminuem em duas fases, caracterizadas por meias-vidas de cerca de 0,8 horas e 2,3 – 3,3 dias.
O acetato de ciproterona é parcialmente excretado na forma inalterada. Seus metabólitos são excretados pelas vias urinária e biliar na proporção de 1:2. A meia-vida de excreção dos metabólitos é de cerca de 1,8 dias.
A farmacocinética do acetato de ciproterona não é influenciada pelos níveis de SHBG. Após ingestão diária, os níveis séricos do acetato de ciproterona aumentam cerca de 2,5 vezes, atingindo as condições do estado de equilíbrio durante a segunda metade de um ciclo de tratamento.
O etinilestradiol, administrado por via oral, é rápida e completamente absorvido. Níveis séricos máximos de cerca de 71 pg/mL são alcançados em 1,6 horas. Durante a absorção e metabolismo de primeira passagem, o etinilestradiol é metabolizado extensivamente, resultando em biodisponibilidade oral média de aproximadamente 45%, com ampla variação interindividual de cerca de 20 a 65%.
O etinilestradiol liga-se alta e inespecificamente à albumina sérica (aproximadamente 98%) e induz aumento das concentrações séricas de SHBG. Foi determinado o volume aparente de distribuição de cerca de 2,8 a 8,6 L/kg.
O etinilestradiol está sujeito à conjugação pré-sistêmica, tanto na mucosa do intestino delgado como no fígado. É metabolizado principalmente por hidroxilação aromática, mas com formação de diversos metabólitos hidroxilados e metilados que estão presentes nas formas livre e conjugada com glicuronídios e sulfato. A taxa de depuração do etinilestradiol é de cerca de 2,3 a 7 mL/min/kg.
Os níveis séricos de etinilestradiol diminuem em duas fases de disposição, caracterizadas por meias-vidas de cerca de 1 hora e 10 a 20 horas, respectivamente. O etinilestradiol não é eliminado na forma inalterada; seus metabólitos são eliminados com meia-vida de aproximadamente um dia. A proporção de excreção é de 4 (urina): 6 (bile).
As condições no estado de equilíbrio são alcançadas durante a segunda metade de um ciclo de tratamento, quando os níveis séricos de etinilestradiol elevam-se em 60%, comparada com dose única.
O perfil de toxicidade do etinilestradiol é bem conhecido. Não há dados de relevância pré-clínica, que forneçam informações adicionais de segurança, além daquelas mencionadas em outros itens desta bula.
Dados pré-clínicos não demonstram risco específico para humanos, baseados em estudos convencionais de toxicidade de dose repetida.
Investigações sobre a embriotoxicidade, utilizando a associação das duas substâncias ativas, não mostraram sinais indicativos de efeitos teratogênicos, seguindo o tratamento durante a organogênese, antes do desenvolvimento dos órgãos genitais externos.
A administração de doses elevadas de acetato de ciproterona durante a fase de diferenciação sexual, que é dependente de hormônios, promoveu sinais de feminilização em fetos masculinos. A observação do recém-nascido do sexo masculino, exposto ao acetato de ciproterona no útero, não mostrou quaisquer sinais de feminilização. Entretanto, a gravidez é uma contraindicação ao uso de Acetato de Ciproterona + Etinilestradiol (substâncias ativas).
Reconhecidos testes de primeira linha para genotoxicidade apresentaram resultados negativos, quando conduzidos com acetato de ciproterona. No entanto, testes posteriores mostraram que o acetato de ciproterona foi capaz de produzir aductos com DNA (e um aumento da atividade reparadora do DNA) em células hepáticas de ratos e macacos e também em hepatócitos humanos recém-isolados; o nível de aducto-DNA em células hepáticas de cães foi extremamente baixo.
Esta formação de aducto-DNA ocorreu em exposições sistêmicas que poderiam ser esperadas de ocorrer em regimes de dose recomendada de acetato de ciproterona. As consequências in vivo, do tratamento com acetato de ciproterona, foram o aumento da incidência de lesões hepáticas focais, possivelmente pré-neoplásicas, nas quais as enzimas celulares foram alteradas em ratas e um aumento da frequência de mutação em ratas transgênicas, portadoras de um gene bacteriano como alvo para mutações.
A experiência clínica e ensaios epidemiológicos bem conduzidos até o momento não apoiariam uma incidência aumentada de tumores hepáticos no homem. Investigações sobre a tumorigenicidade do acetato de ciproterona em roedores não revelaram qualquer sinal indicativo de potencial tumorigênico específico.
Entretanto, deve-se ter em mente que esteroides sexuais podem estimular o crescimento de certos tecidos e tumores dependentes de hormônio.
Em geral, os achados disponíveis não mostram qualquer objeção ao uso de Acetato de Ciproterona + Etinilestradiol (substâncias ativas) em humanos, se utilizado de acordo com as instruções para a indicação e na dose recomendada.
O medicamento deve ser mantido em temperatura ambiente (entre 15oC e 30oC). Proteger da umidade.
Número de lote e datas de fabricação e validade: vide embalagem.
Não use medicamento com o prazo de validade vencido. Guarde-o em sua embalagem original.
Drágeas de cor rosa, sem cheiro (odor) ou gosto característico.
Antes de usar, observe o aspecto do medicamento. Caso ele esteja no prazo de validade e você observe alguma mudança no aspecto, consulte o farmacêutico para saber se poderá utilizá-lo.
Todo medicamento deve ser mantido fora do alcance das crianças.
Venda sob prescrição médica.
MS-1.7056.0072
Farm. Resp.:
Dra. Dirce Eiko Mimura
CRF-SP nº 16532
Fabricado por:
Schering do Brasil, Química e Farmacêutica Ltda.
São Paulo - SP
Registrado por:
Bayer S.A.
Rua Domingos Jorge, 1.100 - Socorro 04779-900
São Paulo - SP
C.N.P.J. nº 18.459.628/0001-15
Indústria Brasileira.
Comparar preços de remédios e medicamentos no CliqueFarma é rápido e simples.
O CliqueFarma, é uma ferramenta para comparativo de preços de produtos farmacêuticos. Não comercializamos, não indicamos, não receitamos, nenhum tipo de medicamento essa função cabe exclusivamente a médicos e farmacêuticos. Não consuma qualquer tipo de medicamento sem consultar seu médico.SE PERSISTIREM OS SINTOMAS, O MÉDICO DEVERÁ SER CONSULTADO. PROCURE UM MÉDICO E O FARMACÊUTICO. LEIA A BULA.
Ainda com dúvidas?Conheça nossos Termos de Uso